Warning:
JavaScript is turned OFF. None of the links on this page will work until it is reactivated.
If you need help turning JavaScript On, click here.
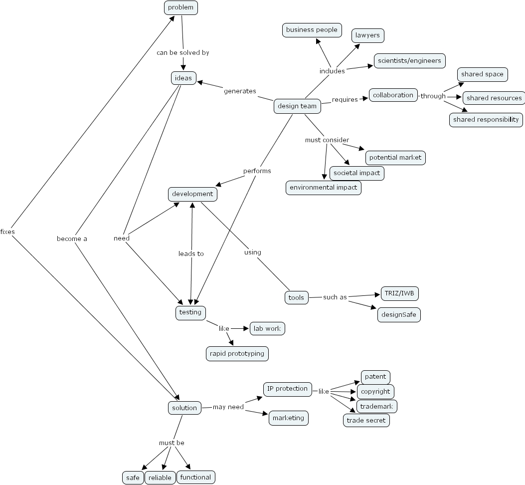
The Concept Map you are trying to access has information related to:
design team includes lawyers, design team includes business people, design team includes scientists/engineers, solution may need IP protection, solution may need marketing, collaboration through shared resources, collaboration through shared space, collaboration through shared responsibility, tools such as designSafe, tools such as TRIZ/IWB, testing like lab work, testing like rapid prototyping, ideas become a solution, solution must be reliable, solution must be functional, solution must be safe, ideas need development, ideas need testing, design team performs development, design team performs testing, design team must consider potential market, design team must consider environmental impact, design team must consider societal impact, solution fixes problem, IP protection like patent, IP protection like copyright, IP protection like trade secret, IP protection like trademark, problem can be solved by ideas, design team requires collaboration, design team generates ideas, development using tools