Warning:
JavaScript is turned OFF. None of the links on this page will work until it is reactivated.
If you need help turning JavaScript On, click here.
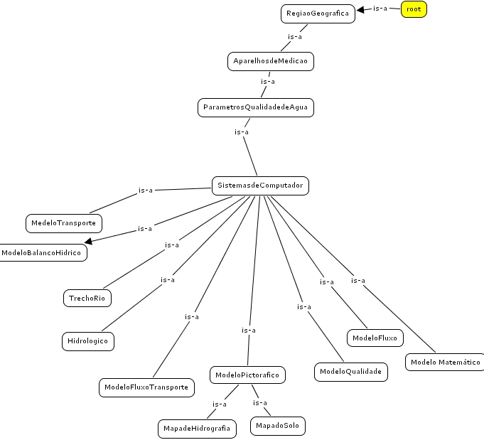
The Concept Map you are trying to access has information related to:
ParametrosQualidadedeAgua is-a SistemasdeComputador, SistemasdeComputador is-a ModeloQualidade, SistemasdeComputador is-a TrechoRio, root is-a RegiaoGeografica, SistemasdeComputador is-a ModeloPictorafico, SistemasdeComputador is-a ModeloFluxoTransporte, SistemasdeComputador is-a Modelo Matem�tico, RegiaoGeografica is-a AparelhosdeMedicao, ModeloPictorafico is-a MapadeHidrografia, SistemasdeComputador is-a ModeloBalancoHidrico, SistemasdeComputador is-a Hidrologico, AparelhosdeMedicao is-a ParametrosQualidadedeAgua, ModeloPictorafico is-a MapadoSolo, SistemasdeComputador is-a MedeloTransporte, SistemasdeComputador is-a ModeloFluxo