Warning:
JavaScript is turned OFF. None of the links on this page will work until it is reactivated.
If you need help turning JavaScript On, click here.
The Concept Map you are trying to access has information related to:
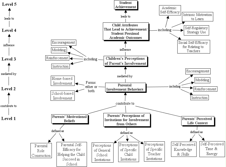
hds model march2005 cmap for technical report, level 4, parental role consruction, parental involvement behaviors , self-regulatory strategy use, home-based involvement, student achievement, encouragement, level 1, level 5, academic self-efficacy, perceptions of specific teacher invitations, encouragement, school-based involvement, parental self- efficacy for helping the child succeed in school, intrinsic motivation to learn, parents' motivational beliefs, self-perceived knowledge & skills , modeling, level 3, instruction, reinforcement, self-perceived time & energy, perceptions of general school invitations, social self-efficacy for relating to teachers, reinforcement, parents' perceptions of invitations for involvement from others, modeling, parents' perceived life context, instruction, level 2, child attributes that lead to achievement student proximal academic outcomes, children's perceptions of parent's involvement, perceptions of specific child invitations