Warning:
JavaScript is turned OFF. None of the links on this page will work until it is reactivated.
If you need help turning JavaScript On, click here.
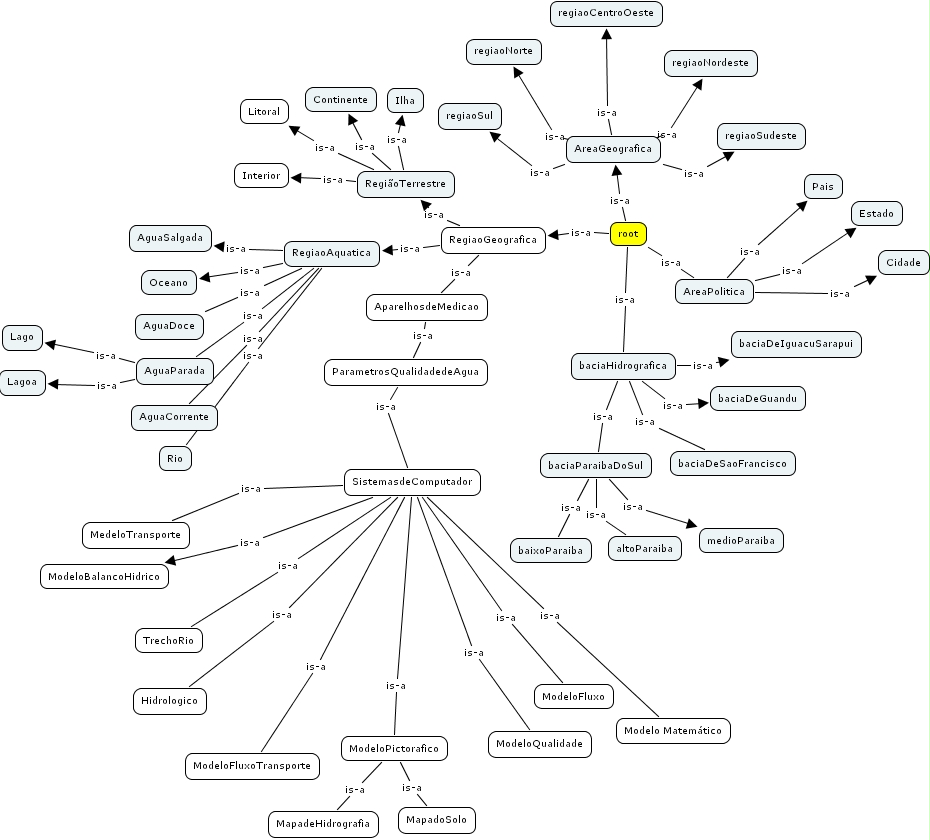
The Concept Map you are trying to access has information related to:
baciaHidrografica is-a baciaParaibaDoSul, AreaGeografica is-a regiaoNordeste, AreaGeografica is-a regiaoNorte, RegiaoGeografica is-a RegiaoAquatica, ModeloPictorafico is-a MapadeHidrografia, baciaParaibaDoSul is-a altoParaiba, AguaParada is-a Lagoa, SistemasdeComputador is-a TrechoRio, Regi�oTerrestre is-a Interior, RegiaoAquatica is-a AguaSalgada, RegiaoGeografica is-a Regi�oTerrestre, Regi�oTerrestre is-a Ilha, SistemasdeComputador is-a ModeloFluxo, AreaGeografica is-a regiaoCentroOeste, SistemasdeComputador is-a ModeloPictorafico, AreaGeografica is-a regiaoSudeste, AreaGeografica is-a regiaoSul, SistemasdeComputador is-a ModeloFluxoTransporte, SistemasdeComputador is-a Modelo Matem�tico, baciaParaibaDoSul is-a baixoParaiba, RegiaoAquatica is-a AguaDoce, RegiaoAquatica is-a AguaParada, Regi�oTerrestre is-a Continente, root is-a AreaGeografica, baciaParaibaDoSul is-a medioParaiba, AreaPolitica is-a Cidade, ParametrosQualidadedeAgua is-a SistemasdeComputador, root is-a baciaHidrografica, AreaPolitica is-a Estado, root is-a AreaPolitica, RegiaoAquatica is-a AguaCorrente, SistemasdeComputador is-a ModeloQualidade, root is-a RegiaoGeografica, SistemasdeComputador is-a MedeloTransporte, SistemasdeComputador is-a ModeloBalancoHidrico, AguaParada is-a Lago, baciaHidrografica is-a baciaDeGuandu, AreaPolitica is-a Pais, baciaHidrografica is-a baciaDeSaoFrancisco, RegiaoAquatica is-a Rio, Regi�oTerrestre is-a Litoral, RegiaoGeografica is-a AparelhosdeMedicao, ModeloPictorafico is-a MapadoSolo, RegiaoAquatica is-a Oceano, SistemasdeComputador is-a Hidrologico, AparelhosdeMedicao is-a ParametrosQualidadedeAgua, baciaHidrografica is-a baciaDeIguacuSarapui