Warning:
JavaScript is turned OFF. None of the links on this page will work until it is reactivated.
If you need help turning JavaScript On, click here.
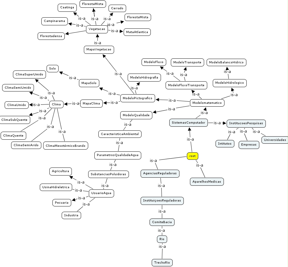
The Concept Map you are trying to access has information related to:
ModeloPictografico is-a MapaClima, ParametrosQualidadeAgua is-a SubstanciasPoluidoras, MapaSolo is-a Solo, ModeloFluxoTransporte is-a ModeloFluxo, CaracteristicaAmbiental is-a ParametrosQualidadeAgua, root is-a AparelhosMedicao, Clima is-a ClimaSubQuente, Clima is-a ClimaMesot�rmicoBrando, Modelomatematico is-a ModeloPictografico, InstitucoesPesquisas is-a Intitutos, UsuarioAgua is-a Agricultura, ModeloQualidade is-a CaracteristicaAmbiental, SistemasComputador is-a Modelomatematico, root is-a AgenciasReguladoras, SistemasComputador is-a InstitucoesPesquisas, InstitucoesPesquisas is-a Empresas, Rio is-a TrechoRio, ModeloPictografico is-a MapaVegetacao, ModeloHidrologico is-a ModeloBalancoHidrico, Clima is-a ClimaSuperUmido, ModeloPictografico is-a ModeloHidrografia, AgenciasReguladoras is-a Institui�oesReguladoras, Vegetacao is-a MataAtlantica, Modelomatematico is-a ModeloFluxoTransporte, UsuarioAgua is-a UsinaHidreletrica, root is-a SistemasComputador, ComiteBacia is-a Rio, UsuarioAgua is-a Industria, Vegetacao is-a Caatinga, UsuarioAgua is-a Pecuaria, Clima is-a ClimaQuente, MapaVegetacao is-a Vegetacao, InstitucoesPesquisas is-a Universidades, Vegetacao is-a Campinarama, Modelomatematico is-a ModeloHidrologico, Institui�oesReguladoras is-a ComiteBacia, Vegetacao is-a Cerrado, Clima is-a ClimaSemiUmido, ModeloFluxoTransporte is-a ModeloTransporte, Clima is-a ClimaUmido, SubstanciasPoluidoras is-a UsuarioAgua, Vegetacao is-a FlorestaMista, MapaClima is-a Clima, Modelomatematico is-a ModeloQualidade, Vegetacao is-a FlorestaMista, ModeloPictografico is-a MapaSolo, Clima is-a ClimaSemiArido