Warning:
JavaScript is turned OFF. None of the links on this page will work until it is reactivated.
If you need help turning JavaScript On, click here.
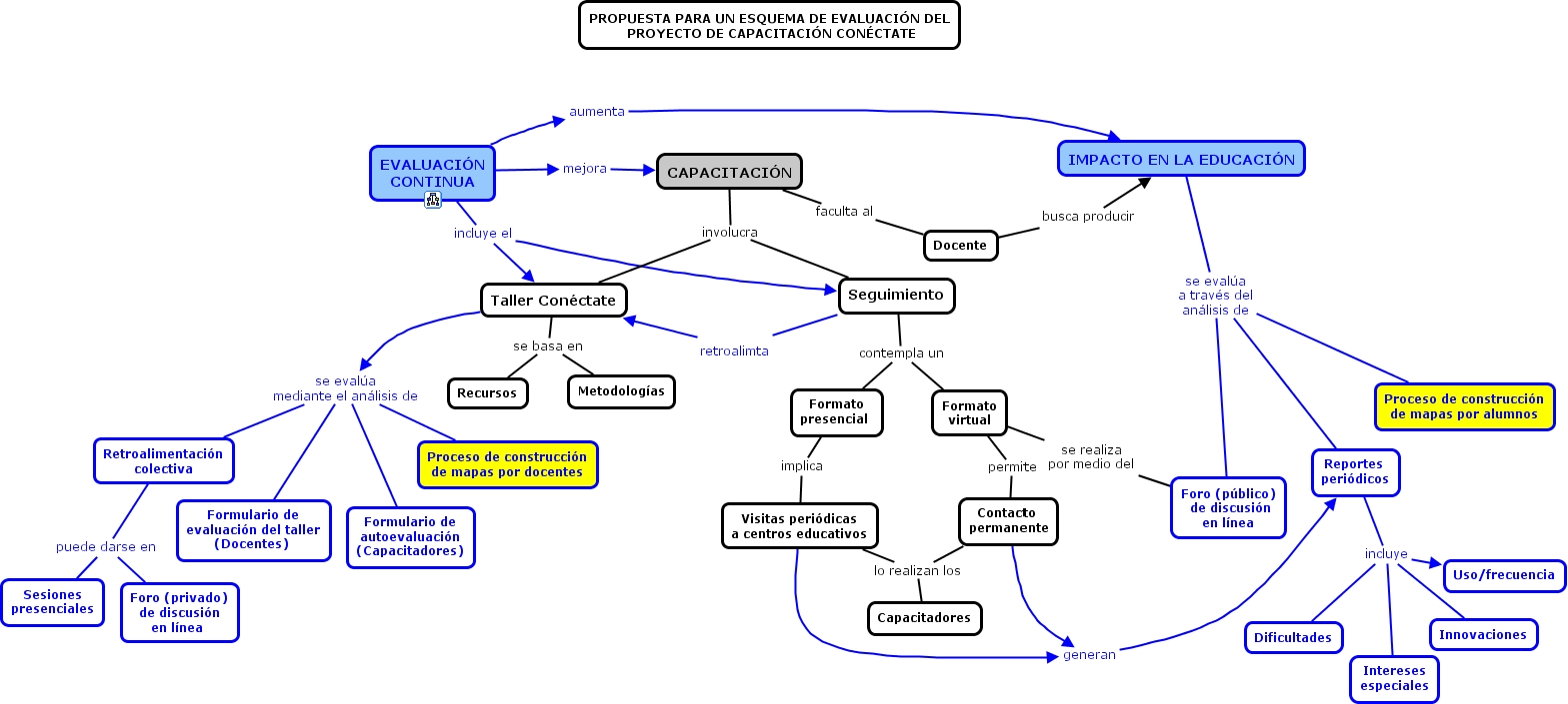
The Concept Map you are trying to access has information related to:
Seguimiento contempla un Formato virtual, Seguimiento contempla un Formato presencial , EVALUACI�N CONTINUA incluye el Seguimiento, EVALUACI�N CONTINUA incluye el Taller Con�ctate, EVALUACI�N CONTINUA mejora CAPACITACI�N, Reportes peri�dicos incluye Dificultades, Reportes peri�dicos incluye Uso/frecuencia, Reportes peri�dicos incluye Innovaciones, Reportes peri�dicos incluye Intereses especiales, CAPACITACI�N involucra Taller Con�ctate, CAPACITACI�N involucra Seguimiento, Taller Con�ctate se eval�a mediante el an�lisis de Retroalimentaci�n colectiva, Taller Con�ctate se eval�a mediante el an�lisis de Proceso de construcci�n de mapas por docentes, Taller Con�ctate se eval�a mediante el an�lisis de Formulario de autoevaluaci�n (Capacitadores), Taller Con�ctate se eval�a mediante el an�lisis de Formulario de evaluaci�n del taller (Docentes) , Taller Con�ctate se basa en Recursos, Taller Con�ctate se basa en Metodolog�as, Formato virtual se realiza por medio del Foro (p�blico) de discusi�n en l�nea, EVALUACI�N CONTINUA aumenta IMPACTO EN LA EDUCACI�N, Docente busca producir IMPACTO EN LA EDUCACI�N, CAPACITACI�N faculta al Docente, Contacto permanente lo realizan los Capacitadores, Visitas peri�dicas a centros educativos generan Reportes peri�dicos, Contacto permanente generan Reportes peri�dicos, Visitas peri�dicas a centros educativos lo realizan los Capacitadores, Formato presencial implica Visitas peri�dicas a centros educativos, Seguimiento retroalimta Taller Con�ctate, Retroalimentaci�n colectiva puede darse en Sesiones presenciales, Retroalimentaci�n colectiva puede darse en Foro (privado) de discusi�n en l�nea , IMPACTO EN LA EDUCACI�N se eval�a a trav�s del an�lisis de Foro (p�blico) de discusi�n en l�nea, IMPACTO EN LA EDUCACI�N se eval�a a trav�s del an�lisis de Proceso de construcci�n de mapas por alumnos, IMPACTO EN LA EDUCACI�N se eval�a a trav�s del an�lisis de Reportes peri�dicos, Formato virtual permite Contacto permanente