Warning:
JavaScript is turned OFF. None of the links on this page will work until it is reactivated.
If you need help turning JavaScript On, click here.
The Concept Map you are trying to access has information related to:
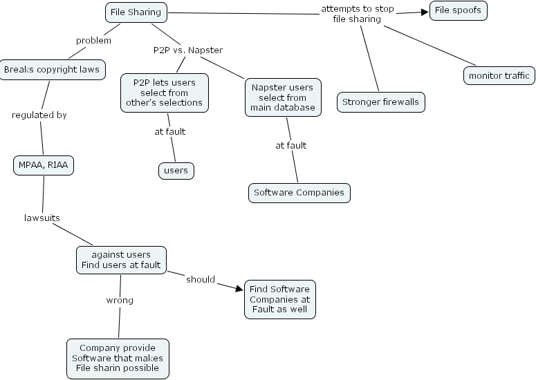
P2P lets users select from other's selections at fault users, File Sharing attempts to stop file sharing Stronger firewalls, File Sharing attempts to stop file sharing File spoofs, File Sharing attempts to stop file sharing monitor traffic, Breaks copyright laws regulated by MPAA, RIAA, Napster users select from main database at fault Software Companies, MPAA, RIAA lawsuits against users Find users at fault, against users Find users at fault should Find Software Companies at Fault as well, against users Find users at fault wrong Company provide Software that makes File sharin possible, File Sharing P2P vs. Napster Napster users select from main database, File Sharing P2P vs. Napster P2P lets users select from other's selections, File Sharing problem Breaks copyright laws