Warning:
JavaScript is turned OFF. None of the links on this page will work until it is reactivated.
If you need help turning JavaScript On, click here.
The Concept Map you are trying to access has information related to:
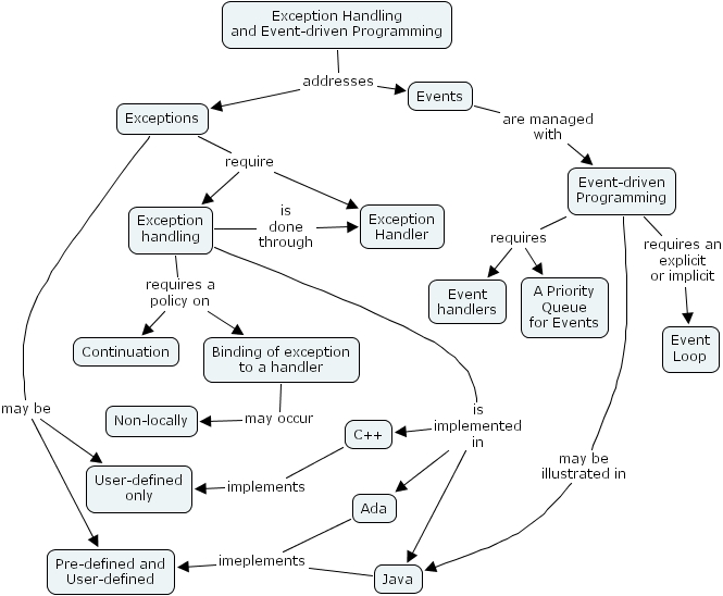
Exception handling is done through Exception Handler, Binding of exception to a handler may occur Non-locally, Ada imeplements Pre-defined and User-defined, Event-driven Programming may be illustrated in Java, Exception handling requires a policy on Binding of exception to a handler, Exception handling requires a policy on Continuation, Exceptions may be Pre-defined and User-defined, Exceptions may be User-defined only, Exceptions require Exception handling, Exceptions require Exception Handler, Exception handling is implemented in C++, Exception handling is implemented in Ada, Exception handling is implemented in Java, Event-driven Programming requires an explicit or implicit Event Loop, Exception Handling and Event-driven Programming addresses Events, Exception Handling and Event-driven Programming addresses Exceptions, Event-driven Programming requires A Priority Queue for Events, Event-driven Programming requires Event handlers, C++ implements User-defined only, Events are managed with Event-driven Programming, Java imeplements Pre-defined and User-defined