Warning:
JavaScript is turned OFF. None of the links on this page will work until it is reactivated.
If you need help turning JavaScript On, click here.
The Concept Map you are trying to access has information related to:
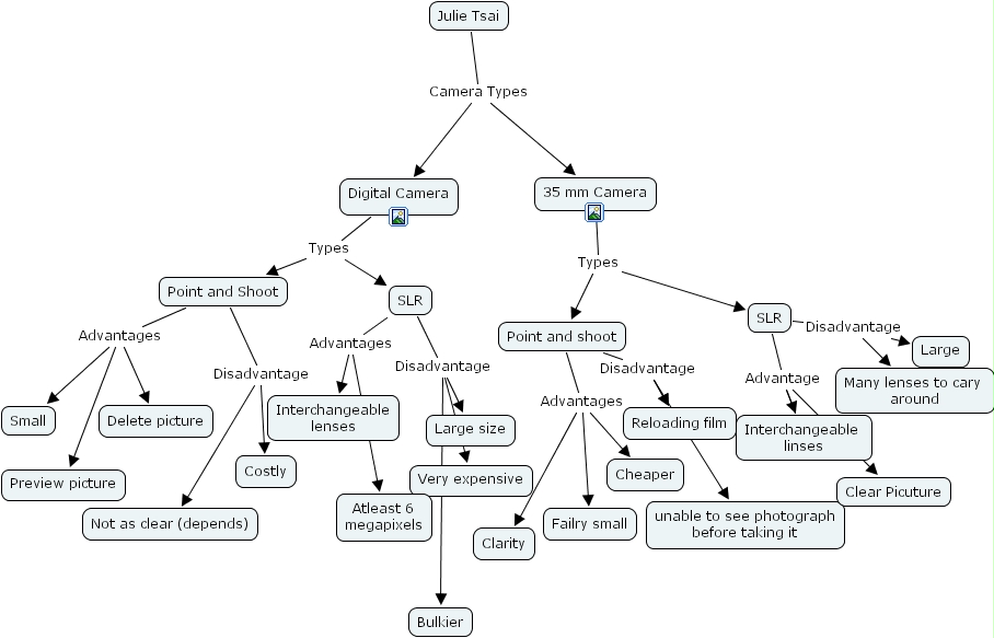
SLR Advantages Interchangeable lenses, SLR Advantages Atleast 6 megapixels, Point and shoot Disadvantage unable to see photograph before taking it, Point and shoot Disadvantage Reloading film, Point and shoot Disadvantage Reloading film, SLR Advantage Interchangeable linses, SLR Advantage Clear Picuture, Point and Shoot Advantages Small, Point and Shoot Advantages Delete picture, Point and Shoot Advantages Preview picture, Point and shoot Advantages Failry small, Point and shoot Advantages Clarity, Point and shoot Advantages Cheaper, SLR Disadvantage Very expensive, SLR Disadvantage Large size, SLR Disadvantage Bulkier, 35 mm Camera Types Point and shoot, 35 mm Camera Types SLR, SLR Disadvantage Many lenses to cary around, SLR Disadvantage Large, Digital Camera Types SLR, Digital Camera Types Point and Shoot, Julie Tsai Camera Types 35 mm Camera, Julie Tsai Camera Types Digital Camera, Interchangeable linses Advantage Clear Picuture, Point and Shoot Disadvantage Not as clear (depends), Point and Shoot Disadvantage Costly