Warning:
JavaScript is turned OFF. None of the links on this page will work until it is reactivated.
If you need help turning JavaScript On, click here.
The Concept Map you are trying to access has information related to:
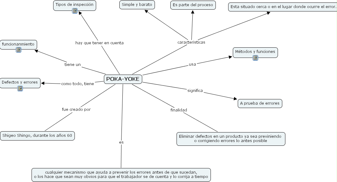
POKA-YOKE fue creado por Shigeo Shingo, durante los a�os 60, POKA-YOKE como todo, tiene Defectos y errores, POKA-YOKE usa M�todos y funciones, POKA-YOKE caracteristicas Esta situado cerca o en el lugar donde ocurre el error., POKA-YOKE caracteristicas Es parte del proceso, POKA-YOKE caracteristicas Simple y barato, POKA-YOKE finalidad Eliminar defectos en un producto ya sea previniendo o corrigiendo errores lo antes posible, POKA-YOKE es cualquier mecanismo que ayuda a prevenir los errores antes de que sucedan, o los hace que sean muy obvios para que el trabajador se de cuenta y lo corrija a tiempo, POKA-YOKE tiene un funcionanmiento, POKA-YOKE hay que tener en cuenta Tipos de inspecci�n, POKA-YOKE significa A prueba de errores