Warning:
JavaScript is turned OFF. None of the links on this page will work until it is reactivated.
If you need help turning JavaScript On, click here.
The Concept Map you are trying to access has information related to:
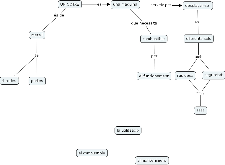
rapidesa ???? ????, UN COTXE �s una m�quina, metall te portes, metall te 4 rodes, diferents s�ls amb rapidesa, diferents s�ls amb seguretat, combustible per el funcionament, despla�ar-se per diferents s�ls, una m�quina que necessita combustible, seguretat ???? ????, UN COTXE �s de metall, una m�quina serveix per despla�ar-se