Warning:
JavaScript is turned OFF. None of the links on this page will work until it is reactivated.
If you need help turning JavaScript On, click here.
The Concept Map you are trying to access has information related to:
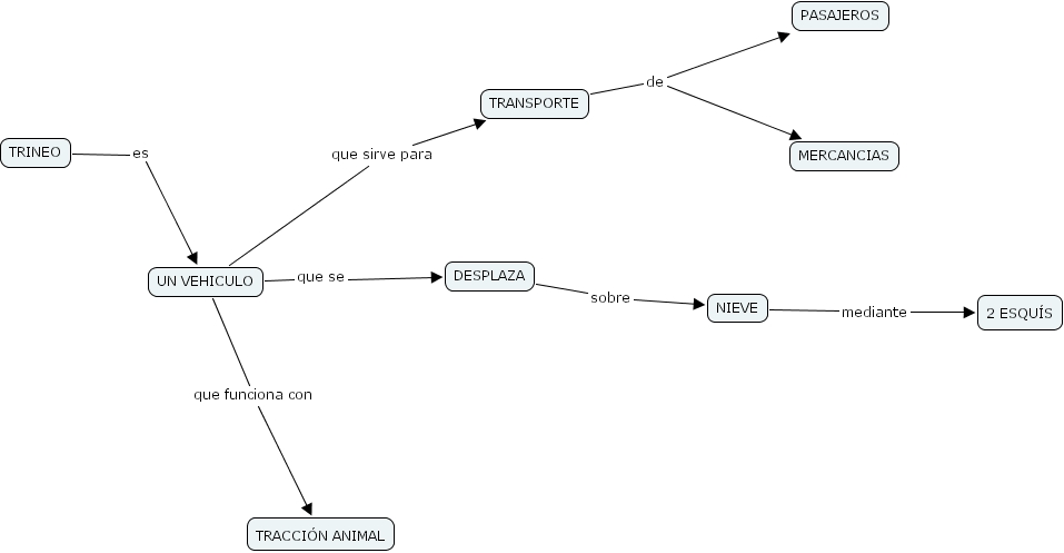
TRINEO es UN VEHICULO, UN VEHICULO que se DESPLAZA, NIEVE mediante 2 ESQU�S, UN VEHICULO que funciona con TRACCI�N ANIMAL, DESPLAZA sobre NIEVE, UN VEHICULO que sirve para TRANSPORTE, TRANSPORTE de MERCANCIAS, TRANSPORTE de PASAJEROS