Warning:
JavaScript is turned OFF. None of the links on this page will work until it is reactivated.
If you need help turning JavaScript On, click here.
The Concept Map you are trying to access has information related to:
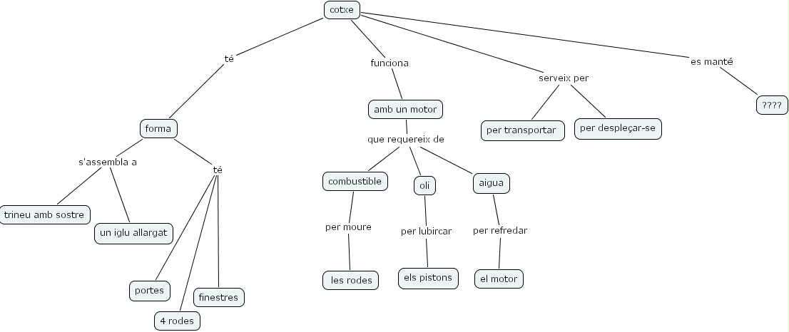
aigua per refredar el motor, cotxe es mant� ????, combustible per moure les rodes, forma s'assembla a un iglu allargat, forma s'assembla a trineu amb sostre, cotxe t� forma, amb un motor que requereix de aigua, amb un motor que requereix de combustible, amb un motor que requereix de oli, cotxe serveix per per desple�ar-se, cotxe serveix per per transportar , oli per lubircar els pistons, cotxe funciona amb un motor, forma t� 4 rodes, forma t� finestres, forma t� portes