Warning:
JavaScript is turned OFF. None of the links on this page will work until it is reactivated.
If you need help turning JavaScript On, click here.
The Concept Map you are trying to access has information related to:
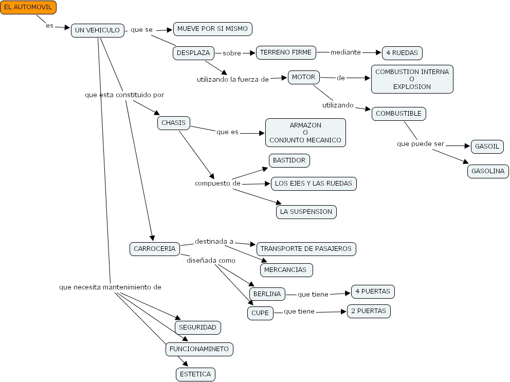
COMBUSTIBLE que puede ser GASOLINA, COMBUSTIBLE que puede ser GASOIL, MOTOR utilizando COMBUSTIBLE, DESPLAZA utilizando la fuerza de MOTOR, UN VEHICULO que esta constituido por CHASIS, UN VEHICULO que esta constituido por CARROCERIA, EL AUTOMOVIL es UN VEHICULO, CUPE que tiene 2 PUERTAS, UN VEHICULO que se MUEVE POR SI MISMO, UN VEHICULO que se DESPLAZA, TERRENO FIRME mediante 4 RUEDAS, CARROCERIA dise�ada como BERLINA, CARROCERIA dise�ada como CUPE, MOTOR de COMBUSTION INTERNA O EXPLOSION, UN VEHICULO que necesita mantenimiento de SEGURIDAD, UN VEHICULO que necesita mantenimiento de FUNCIONAMINETO, UN VEHICULO que necesita mantenimiento de ESTETICA, CHASIS que es ARMAZON O CONJUNTO MECANICO, DESPLAZA sobre TERRENO FIRME, CHASIS compuesto de LA SUSPENSION, CHASIS compuesto de BASTIDOR, CHASIS compuesto de LOS EJES Y LAS RUEDAS, CARROCERIA destinada a TRANSPORTE DE PASAJEROS, CARROCERIA destinada a MERCANCIAS , BERLINA que tiene 4 PUERTAS