Warning:
JavaScript is turned OFF. None of the links on this page will work until it is reactivated.
If you need help turning JavaScript On, click here.
The Concept Map you are trying to access has information related to:
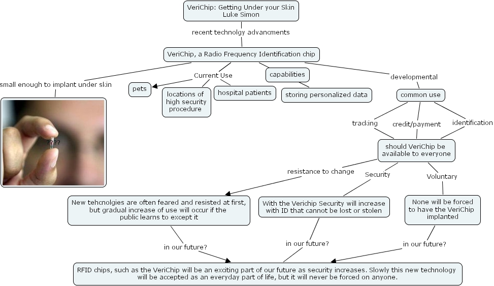
should VeriChip be available to everyone Voluntary None will be forced to have the VeriChip implanted, With the Verichip Security will increase with ID that cannot be lost or stolen in our future? RFID chips, such as the VeriChip will be an exciting part of our future as security increases. Slowly this new technology will be accepted as an everyday part of life, but it will never be forced on anyone., should VeriChip be available to everyone resistance to change New tehcnolgies are often feared and resisted at first, but gradual increase of use will occur if the public learns to except it, VeriChip, a Radio Frequency Identification chip Current Use locations of high security procedure , VeriChip, a Radio Frequency Identification chip Current Use pets, VeriChip, a Radio Frequency Identification chip Current Use hospital patients, VeriChip, a Radio Frequency Identification chip Current Use locations of high security procedure , VeriChip, a Radio Frequency Identification chip Current Use pets, VeriChip, a Radio Frequency Identification chip Current Use hospital patients, VeriChip: Getting Under your Skin Luke Simon recent technolgy advancments VeriChip, a Radio Frequency Identification chip, common use credit/payment should VeriChip be available to everyone, New tehcnolgies are often feared and resisted at first, but gradual increase of use will occur if the public learns to except it in our future? RFID chips, such as the VeriChip will be an exciting part of our future as security increases. Slowly this new technology will be accepted as an everyday part of life, but it will never be forced on anyone., VeriChip, a Radio Frequency Identification chip developmental common use, None will be forced to have the VeriChip implanted in our future? RFID chips, such as the VeriChip will be an exciting part of our future as security increases. Slowly this new technology will be accepted as an everyday part of life, but it will never be forced on anyone., should VeriChip be available to everyone Security With the Verichip Security will increase with ID that cannot be lost or stolen, common use tracking should VeriChip be available to everyone, VeriChip, a Radio Frequency Identification chip small enough to implant under skin ????, common use identification should VeriChip be available to everyone, VeriChip, a Radio Frequency Identification chip ???? storing personalized data