Warning:
JavaScript is turned OFF. None of the links on this page will work until it is reactivated.
If you need help turning JavaScript On, click here.
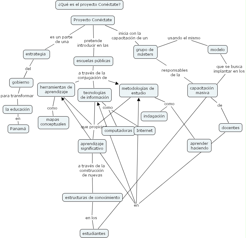
The Concept Map you are trying to access has information related to:
grupo de m�sters usando el mismo modelo, metodolog�as de estudio que propicien aprendizaje significativo, estrategia del gobierno, docentes en metodolog�as de estudio, docentes en tecnolog�as de informaci�n, docentes en herramientas de aprendizaje, modelo que se busca implantar en los estudiantes, la educaci�n en Panam�, Proyecto Con�ctate pretende introducir en las escuelas p�blicas, tecnolog�as de informaci�n como computadoras, tecnolog�as de informaci�n como Internet, aprendizaje significativo a trav�s de la construcci�n de nuevas estructuras de conocimiento, Proyecto Con�ctate es un parte de una estrategia, capacitaci�n masiva de docentes, metodolog�as de estudio como indagaci�n, metodolog�as de estudio como aprender haciendo, Proyecto Con�ctate inicia con la capacitaci�n de un grupo de m�sters, escuelas p�blicas a trav�s de la conjugaci�n de tecnolog�as de informaci�n, escuelas p�blicas a trav�s de la conjugaci�n de metodolog�as de estudio, escuelas p�blicas a trav�s de la conjugaci�n de herramientas de aprendizaje, gobierno para transformar la educaci�n, herramientas de aprendizaje que propicien aprendizaje significativo, tecnolog�as de informaci�n que propicien aprendizaje significativo, estructuras de conocimiento en los estudiantes, herramientas de aprendizaje como mapas conceptuales, grupo de m�sters responsables de la capacitaci�n masiva