Warning:
JavaScript is turned OFF. None of the links on this page will work until it is reactivated.
If you need help turning JavaScript On, click here.
The Concept Map you are trying to access has information related to:
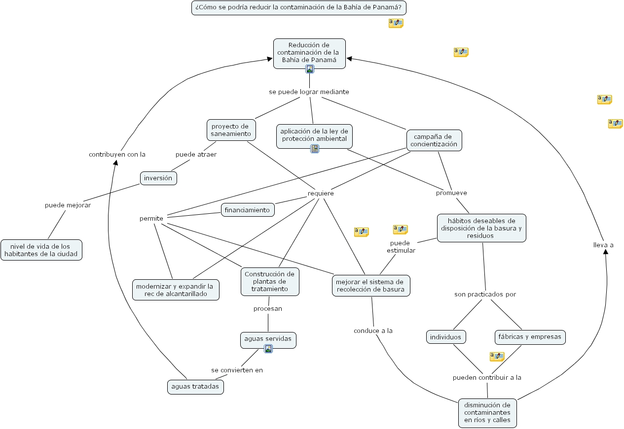
aguas tratadas contribuyen con la Reducci�n de contaminaci�n de la Bah�a de Panam�, h�bitos deseables de disposici�n de la basura y residuos son practicados por individuos, h�bitos deseables de disposici�n de la basura y residuos son practicados por f�bricas y empresas, proyecto de saneamiento requiere modernizar y expandir la rec de alcantarillado, proyecto de saneamiento requiere financiamiento, proyecto de saneamiento requiere mejorar el sistema de recolecci�n de basura, proyecto de saneamiento requiere campa�a de concientizaci�n, proyecto de saneamiento requiere Construcci�n de plantas de tratamiento, mejorar el sistema de recolecci�n de basura conduce a la disminuci�n de contaminantes en r�os y calles, campa�a de concientizaci�n promueve h�bitos deseables de disposici�n de la basura y residuos, aplicaci�n de la ley de protecci�n ambiental promueve h�bitos deseables de disposici�n de la basura y residuos, inversi�n puede mejorar nivel de vida de los habitantes de la ciudad, proyecto de saneamiento puede atraer inversi�n, financiamiento permite modernizar y expandir la rec de alcantarillado, financiamiento permite campa�a de concientizaci�n, financiamiento permite mejorar el sistema de recolecci�n de basura, financiamiento permite Construcci�n de plantas de tratamiento, individuos pueden contribuir a la disminuci�n de contaminantes en r�os y calles, aguas servidas se convierten en aguas tratadas, Reducci�n de contaminaci�n de la Bah�a de Panam� se puede lograr mediante proyecto de saneamiento, Reducci�n de contaminaci�n de la Bah�a de Panam� se puede lograr mediante aplicaci�n de la ley de protecci�n ambiental, Reducci�n de contaminaci�n de la Bah�a de Panam� se puede lograr mediante campa�a de concientizaci�n, f�bricas y empresas pueden contribuir a la disminuci�n de contaminantes en r�os y calles, disminuci�n de contaminantes en r�os y calles lleva a Reducci�n de contaminaci�n de la Bah�a de Panam�, Construcci�n de plantas de tratamiento procesan aguas servidas, mejorar el sistema de recolecci�n de basura puede estimular h�bitos deseables de disposici�n de la basura y residuos