Warning:
JavaScript is turned OFF. None of the links on this page will work until it is reactivated.
If you need help turning JavaScript On, click here.
The Concept Map you are trying to access has information related to:
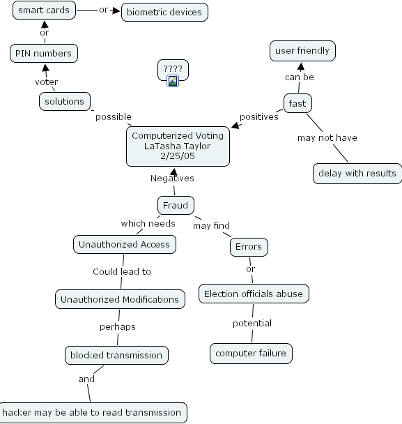
Fraud which needs Unauthorized Access, fast can be user friendly, Election officials abuse potential computer failure, Computerized Voting LaTasha Taylor 2/25/05 possible solutions, PIN numbers or smart cards, fast positives Computerized Voting LaTasha Taylor 2/25/05, smart cards or biometric devices, fast may not have delay with results, solutions voter PIN numbers, Unauthorized Modifications perhaps blocked transmission, blocked transmission and hacker may be able to read transmission, Fraud Negatives Computerized Voting LaTasha Taylor 2/25/05, Errors or Election officials abuse, Unauthorized Access Could lead to Unauthorized Modifications, Fraud may find Errors