Warning:
JavaScript is turned OFF. None of the links on this page will work until it is reactivated.
If you need help turning JavaScript On, click here.
The Concept Map you are trying to access has information related to:
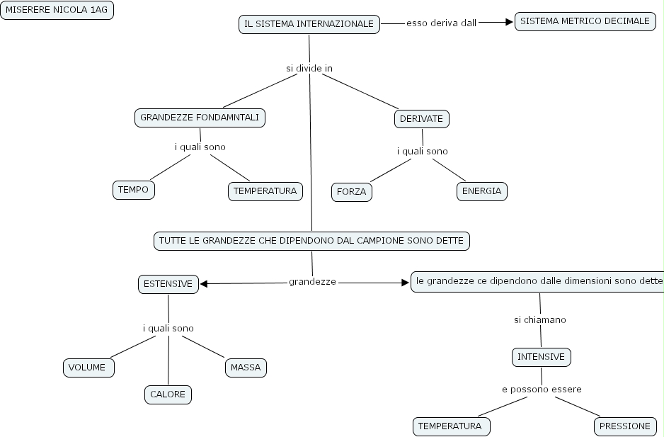
INTENSIVE e possono essere TEMPERATURA , INTENSIVE e possono essere PRESSIONE, le grandezze ce dipendono dalle dimensioni sono dette si chiamano INTENSIVE, DERIVATE i quali sono FORZA, DERIVATE i quali sono ENERGIA, IL SISTEMA INTERNAZIONALE esso deriva dall SISTEMA METRICO DECIMALE, GRANDEZZE FONDAMNTALI i quali sono TEMPO, GRANDEZZE FONDAMNTALI i quali sono TEMPERATURA, IL SISTEMA INTERNAZIONALE si divide in DERIVATE, IL SISTEMA INTERNAZIONALE si divide in GRANDEZZE FONDAMNTALI, IL SISTEMA INTERNAZIONALE si divide in TUTTE LE GRANDEZZE CHE DIPENDONO DAL CAMPIONE SONO DETTE, ESTENSIVE i quali sono CALORE, ESTENSIVE i quali sono MASSA, ESTENSIVE i quali sono VOLUME , TUTTE LE GRANDEZZE CHE DIPENDONO DAL CAMPIONE SONO DETTE grandezze le grandezze ce dipendono dalle dimensioni sono dette, TUTTE LE GRANDEZZE CHE DIPENDONO DAL CAMPIONE SONO DETTE grandezze ESTENSIVE