Warning:
JavaScript is turned OFF. None of the links on this page will work until it is reactivated.
If you need help turning JavaScript On, click here.
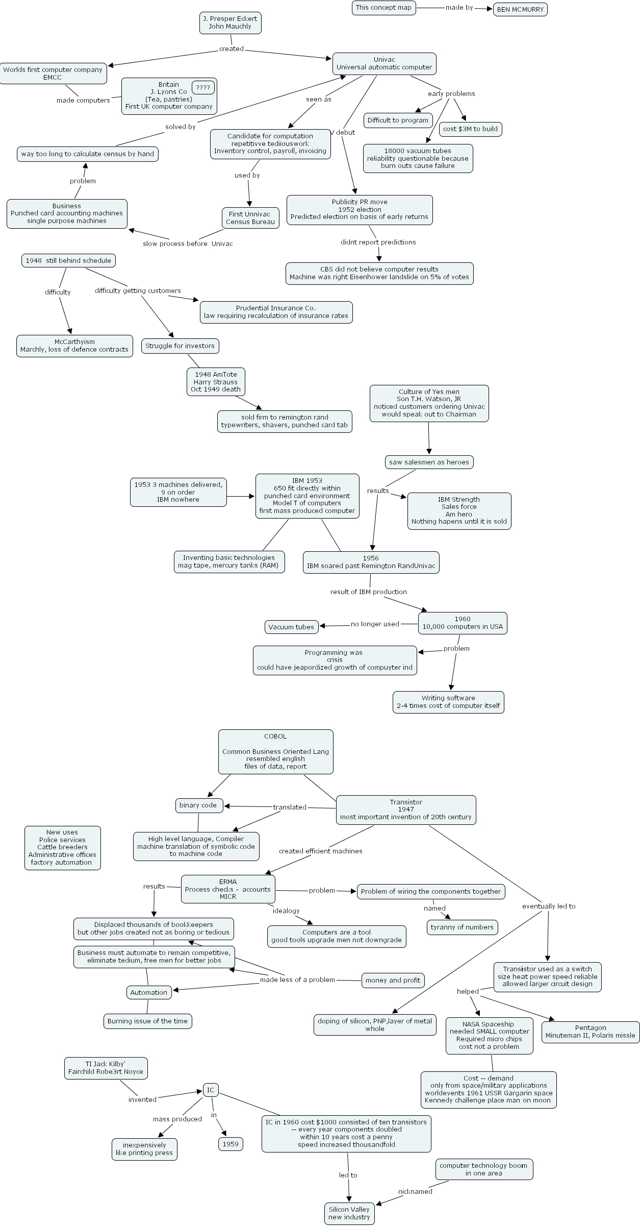
The Concept Map you are trying to access has information related to:
1956 IBM soared past Remington RandUnivac result of IBM production 1960 10,000 computers in USA, Culture of Yes men Son T.H. Watson, JR noticed customers ordering Univac would speak out to Chairman ???? saw salesmen as heroes, Publicity PR move 1952 election Predicted election on basis of early returns didnt report predictions CBS did not believe computer results Machine was right Eisenhower landslide on 5% of votes, computer technology boom in one area nicknamed Silicon Valley new industry, ERMA Process checks - accounts MICR idealogy Computers are a tool good tools upgrade men not downgrade, 1960 10,000 computers in USA problem Writing software 2-4 times cost of computer itself, 1960 10,000 computers in USA problem Programming was crisis could have jeapordized growth of compuyter ind, ERMA Process checks - accounts MICR results Displaced thousands of bookkeepers but other jobs created not as boring or tedious, Transistor 1947 most important invention of 20th century eventually led to doping of silicon, PNP,layer of metal whole, Transistor 1947 most important invention of 20th century eventually led to Transistor used as a switch size heat power speed reliable allowed larger circuit design, saw salesmen as heroes results 1956 IBM soared past Remington RandUnivac, saw salesmen as heroes results IBM Strength Sales force Am hero Nothing hapens until it is sold, COBOL Common Business Oriented Lang resembled english files of data, report ???? Transistor 1947 most important invention of 20th century, 1948 AmTote Harry Strauss Oct 1949 death ???? sold firm to remington rand typewriters, shavers, punched card tab, TI Jack Kilby' Fairchild Robe3rt Noyce invented IC, 1948 still behind schedule difficulty getting customers Struggle for investors, 1948 still behind schedule difficulty getting customers Prudential Insurance Co. law requiring recalculation of insurance rates, IBM 1953 650 fit directly within punched card environment Model T of computers first mass produced computer ???? 1956 IBM soared past Remington RandUnivac, IC mass produced inexpensively like printing press, Automation ???? Business must automate to remain competitive, eliminate tedium, free men for better jobs, Univac Universal automatic computer TV debut Publicity PR move 1952 election Predicted election on basis of early returns, 1953 3 machines delivered, 9 on order IBM nowhere ???? IBM 1953 650 fit directly within punched card environment Model T of computers first mass produced computer, binary code ???? High level language, Compiler machine translation of symbolic code to machine code, NASA Spaceship needed SMALL computer Required micro chips cost not a problem ???? Cost -- demand only from space/military applications worldevents 1961 USSR Gargarin space Kennedy challenge place man on moon , money and profit made less of a problem Business must automate to remain competitive, eliminate tedium, free men for better jobs, money and profit made less of a problem Displaced thousands of bookkeepers but other jobs created not as boring or tedious, money and profit made less of a problem Automation, Transistor 1947 most important invention of 20th century translated High level language, Compiler machine translation of symbolic code to machine code, Transistor 1947 most important invention of 20th century translated binary code , ERMA Process checks - accounts MICR problem Problem of wiring the components together, Struggle for investors ???? 1948 AmTote Harry Strauss Oct 1949 death, IC in 1960 cost $1000 consisted of ten transistors -- every year components doubled within 10 years cost a penny speed increased thousandfold led to Silicon Valley new industry, way too long to calculate census by hand solved by Univac Universal automatic computer, Business must automate to remain competitive, eliminate tedium, free men for better jobs ???? Displaced thousands of bookkeepers but other jobs created not as boring or tedious, Candidate for computation repetitivve tediiouswork Inventory control, payroll, invoicing used by First Unnivac Census Bureau, 1948 still behind schedule difficulty McCarthyism Marchly, loss of defence contracts, Transistor 1947 most important invention of 20th century created efficient machines ERMA Process checks - accounts MICR, IC ???? IC in 1960 cost $1000 consisted of ten transistors -- every year components doubled within 10 years cost a penny speed increased thousandfold, Univac Universal automatic computer seen as Candidate for computation repetitivve tediiouswork Inventory control, payroll, invoicing, Transistor used as a switch size heat power speed reliable allowed larger circuit design helped NASA Spaceship needed SMALL computer Required micro chips cost not a problem, Transistor used as a switch size heat power speed reliable allowed larger circuit design helped Pentagon Minuteman II, Polaris missle, IBM 1953 650 fit directly within punched card environment Model T of computers first mass produced computer ???? Inventing basic technologies mag tape, mercury tanks (RAM) , Automation ???? Burning issue of the time, IC in 1959, Business Punched card accounting machines single purpose machines problem way too long to calculate census by hand, This concept map made by BEN MCMURRY, Problem of wiring the components together named tyranny of numbers, COBOL Common Business Oriented Lang resembled english files of data, report ???? binary code , J. Presper Eckert John Mauchly created Worlds first computer company EMCC, J. Presper Eckert John Mauchly created Univac Universal automatic computer, Worlds first computer company EMCC made computers ????, 1960 10,000 computers in USA no longer used Vacuum tubes, Univac Universal automatic computer early problems Difficult to program, Univac Universal automatic computer early problems 18000 vacuum tubes reliability questionable because burn outs cause failure, Univac Universal automatic computer early problems cost $3M to build, First Unnivac Census Bureau slow process before Univac Business Punched card accounting machines single purpose machines