Warning:
JavaScript is turned OFF. None of the links on this page will work until it is reactivated.
If you need help turning JavaScript On, click here.
The Concept Map you are trying to access has information related to:
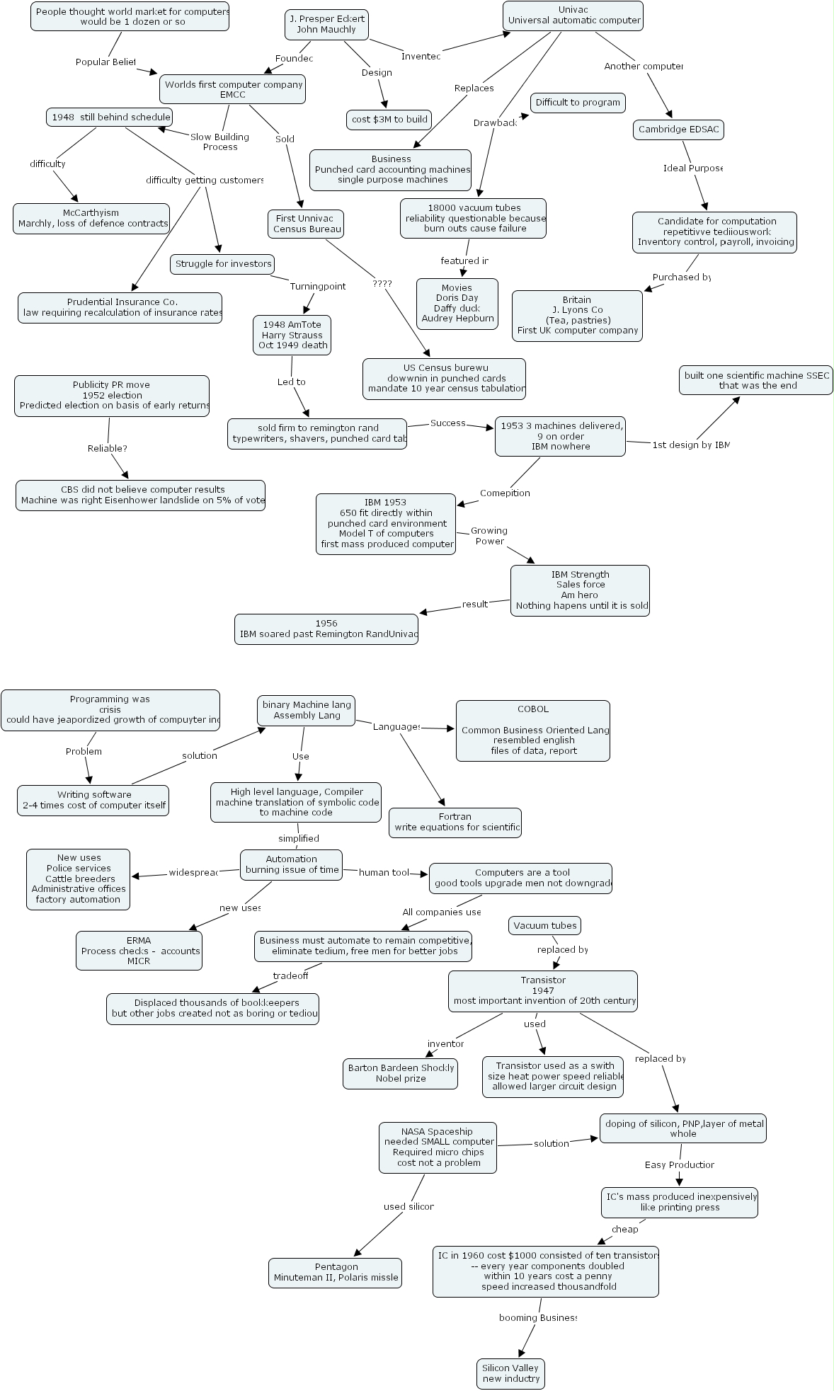
brandon, worlds first computer company emcc, first unnivac census bureau, silicon valley new inductry, britain j. lyons co (tea, pastries) first uk computer company, fortran write equations for scientific, people thought world market for computers would be 1 dozen or so, us census burewu dowwnin in punched cards mandate 10 year census tabulation, transistor 1947 most important invention of 20th century, 1956 ibm soared past remington randunivac, writing software 2-4 times cost of computer itself, erma process checks - accounts micr, ibm 1953 650 fit directly within punched card environment model t of computers first mass produced computer, nasa spaceship needed small computer required micro chips cost not a problem, sold firm to remington rand typewriters, shavers, punched card tab, prudential insurance co. law requiring recalculation of insurance rates, programming was crisis could have jeapordized growth of compuyter ind, business punched card accounting machines single purpose machines, built one scientific machine ssec that was the end, cobol common business oriented lang resembled english files of data, report, ic's mass produced inexpensively like printing press, cambridge edsac, 18000 vacuum tubes reliability questionable because burn outs cause failure, displaced thousands of bookkeepers but other jobs created not as boring or tedious, univac universal automatic computer, transistor used as a swith size heat power speed reliable allowed larger circuit design, 1948 still behind schedule, 1953 3 machines delivered, 9 on order ibm nowhere, difficult to program, cost $3m to build, high level language, compiler machine translation of symbolic code to machine code, ic in 1960 cost $1000 consisted of ten transistors -- every year components doubled within 10 years cost a penny speed increased thousandfold, vacuum tubes, computers are a tool good tools upgrade men not downgrade, movies doris day daffy duck audrey hepburn, 1948 amtote harry strauss oct 1949 death, candidate for computation repetitivve tediiouswork inventory control, payroll, invoicing, j. presper eckert john mauchly, business must automate to remain competitive, eliminate tedium, free men for better jobs, struggle for investors, new uses police services cattle breeders administrative offices factory automation , publicity pr move 1952 election predicted election on basis of early returns, doping of silicon, pnp,layer of metal whole, automation burning issue of time, ibm strength sales force am hero nothing hapens until it is sold, binary machine lang assembly lang, pentagon minuteman ii, polaris missle, barton bardeen shockly nobel prize, mccarthyism marchly, loss of defence contracts, cbs did not believe computer results machine was right eisenhower landslide on 5% of votes