Warning:
JavaScript is turned OFF. None of the links on this page will work until it is reactivated.
If you need help turning JavaScript On, click here.
The Concept Map you are trying to access has information related to:
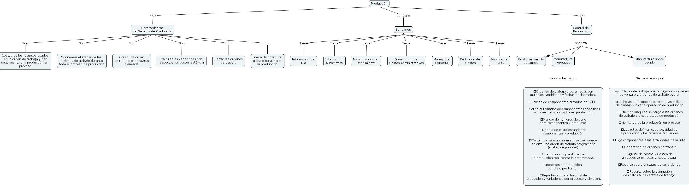
Manufactura repetitiva Se caracteriza por ? �rdenes de trabajo programadas con m�ltiples cantidades y fechas de liberaci�n. ? Salidas de componentes armados en "kits" ? Salida autom�tica de componentes (backflush) a los recursos utilizados en producci�n. ? Manejo de n�meros de serie para componentes y productos. ? Manejo de costo est�ndar de componentes y producci�n. ? C�lculo de variaciones mientras permanece abierta una orden de trabajo programada (costeo de proceso). ? Reportes comparativos de la producci�n real contra la programada. ? Reportes de producci�n por d�a o por turno. ? Reportes sobre el historial de producci�n y variaciones por producto y almac�n. , Beneficios Tiene Reducci�n de Costos, Caracteristicas del Sistema de Producci�n Son Crear una orden de trabajo con estatus planeada, Producci�n Contiene Beneficios, Beneficios Tiene Integraci�n Autom�tica, Control de Producci�n soporta Manufactura sobre pedido, Control de Producci�n soporta Manufactura repetitiva, Control de Producci�n soporta Cualquier mezcla de ambos, Caracteristicas del Sistema de Producci�n Son Calcular las variaciones con respectoa los costos est�ndar, Caracteristicas del Sistema de Producci�n Son Cerrar las �rdenes de trabajo, Caracteristicas del Sistema de Producci�n Son Liberar la orden de trabajo para iniciar la producci�n, Beneficios Tiene Manejo de Personal, Beneficios Tiene Informaci�n del D�a, Caracteristicas del Sistema de Producci�n Son Costeo de los recursos usados en la orden de trabajo y dar seguimiento a la producci�n en proceso, Manufactura sobre pedido Se caracteriza por ? Las �rdenes de trabajo pueden ligarse a �rdenes de venta o a �rdenes de trabajo padre ? Las hojas de tiempo se cargan a las �rdenes de trabajo y a cada operaci�n de producci�n ? El tiempo m�quina se carga a las �rdenes de trabajo y a cada etapa de producci�n ? Monitoreo de la producci�n en proceso ? Las rutas definen cada actividad de la producci�n y los recursos requeridos. ? Liga componentes a las actividades de la ruta. ? Separaci�n de �rdenes de trabajo. ? Ajuste de costos y Costeo de unidades terminadas al costo actual. ? Reporte sobre el status de las �rdenes. ? Reporte sobre la asignaci�n de costos a los centros de trabajo. , Beneficios Tiene Disminuci�n de Gastos Administrativos, Producci�n ???? Control de Producci�n, Beneficios Tiene Balance de Planta, Caracteristicas del Sistema de Producci�n Son Monitorear el status de las ordenes de trabajo durante todo el proceso de producci�n, Producci�n ???? Caracteristicas del Sistema de Producci�n, Beneficios tiene Maximizaci�n del Rendimiento