Warning:
JavaScript is turned OFF. None of the links on this page will work until it is reactivated.
If you need help turning JavaScript On, click here.
The Concept Map you are trying to access has information related to:
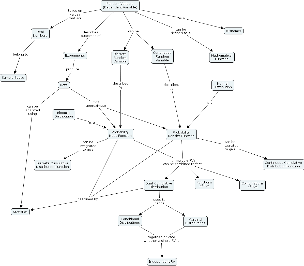
Binomial Distribution is a Probability Mass Function, Marginal Distributions together indicate whether a single RV is Independent RV, Data may approximate Probability Density Function, Data may approximate Probability Mass Function, Probability Density Function can be integrated to give Continuous Cumulative Distribution Function, Experiments produce Data, Conditional Distributions together indicate whether a single RV is Independent RV, Random Variable (Dependent Variable) can be defined as a Mathematical Function, Probability Mass Function described by Statistics, Probability Density Function described by Statistics, Random Variable (Dependent Variable) is a Misnomer, Data can be analyzed using Statistics, Random Variable (Dependent Variable) describes outcomes of Experiments, Random Variable (Dependent Variable) can be Continuous Random Variable, Random Variable (Dependent Variable) can be Discrete Random Variable, Real Numbers belong to Sample Space, Normal Distribution is a Probability Density Function, Joint Cumulative Distribution described by Statistics, Probability Mass Function can be integrated to give Discrete Cumulative Distribution Function, Probability Mass Function for multiple RVs can be combined to form Combinations of RVs, Probability Mass Function for multiple RVs can be combined to form Joint Cumulative Distribution, Probability Mass Function for multiple RVs can be combined to form Functions of RVs, Random Variable (Dependent Variable) takes on values that are Real Numbers, Continuous Random Variable described by Probability Density Function, Probability Density Function for multiple RVs can be combined to form Combinations of RVs, Probability Density Function for multiple RVs can be combined to form Joint Cumulative Distribution, Probability Density Function for multiple RVs can be combined to form Functions of RVs, Joint Cumulative Distribution used to define Marginal Distributions, Joint Cumulative Distribution used to define Conditional Distributions, Discrete Random Variable described by Probability Mass Function