Warning:
JavaScript is turned OFF. None of the links on this page will work until it is reactivated.
If you need help turning JavaScript On, click here.
The Concept Map you are trying to access has information related to:
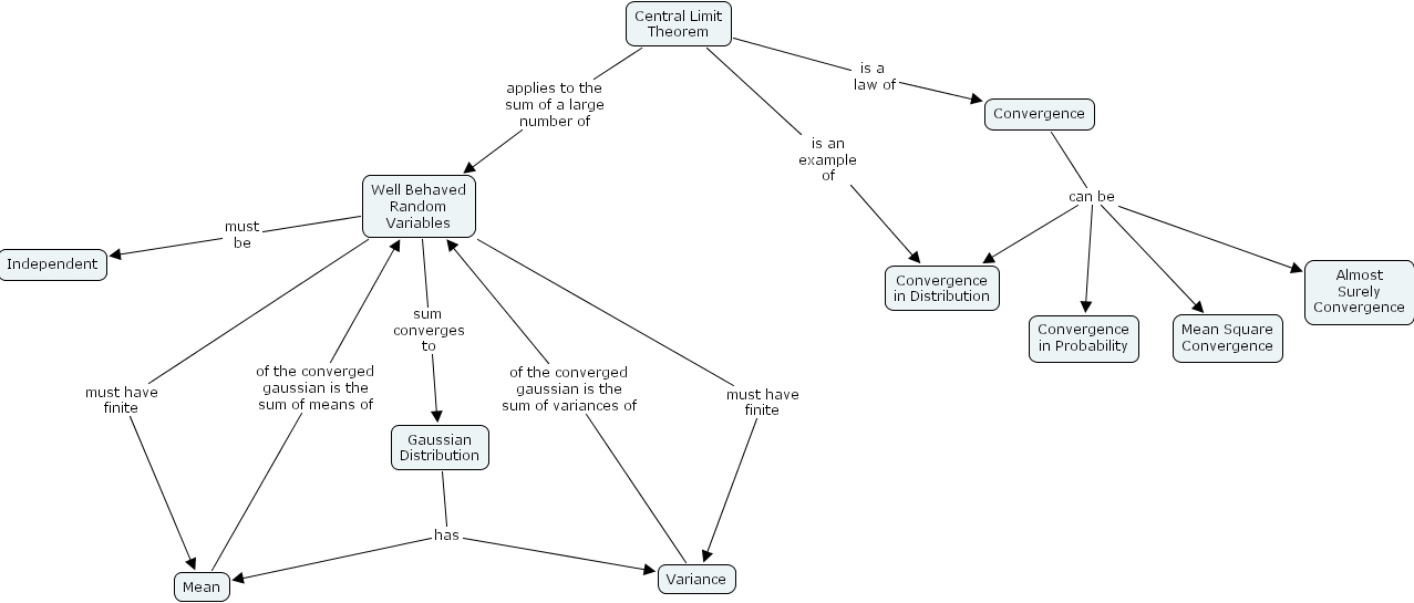
Central Limit Theorem is a law of Convergence, Well Behaved Random Variables must be Independent, Well Behaved Random Variables sum converges to Gaussian Distribution, Convergence can be Mean Square Convergence, Convergence can be Convergence in Distribution, Convergence can be Convergence in Probability, Convergence can be Almost Surely Convergence, Well Behaved Random Variables must have finite Mean, Central Limit Theorem applies to the sum of a large number of Well Behaved Random Variables, Gaussian Distribution has Variance, Gaussian Distribution has Mean, Mean of the converged gaussian is the sum of means of Well Behaved Random Variables, Well Behaved Random Variables must have finite Variance, Central Limit Theorem is an example of Convergence in Distribution, Variance of the converged gaussian is the sum of variances of Well Behaved Random Variables