Warning:
JavaScript is turned OFF. None of the links on this page will work until it is reactivated.
If you need help turning JavaScript On, click here.
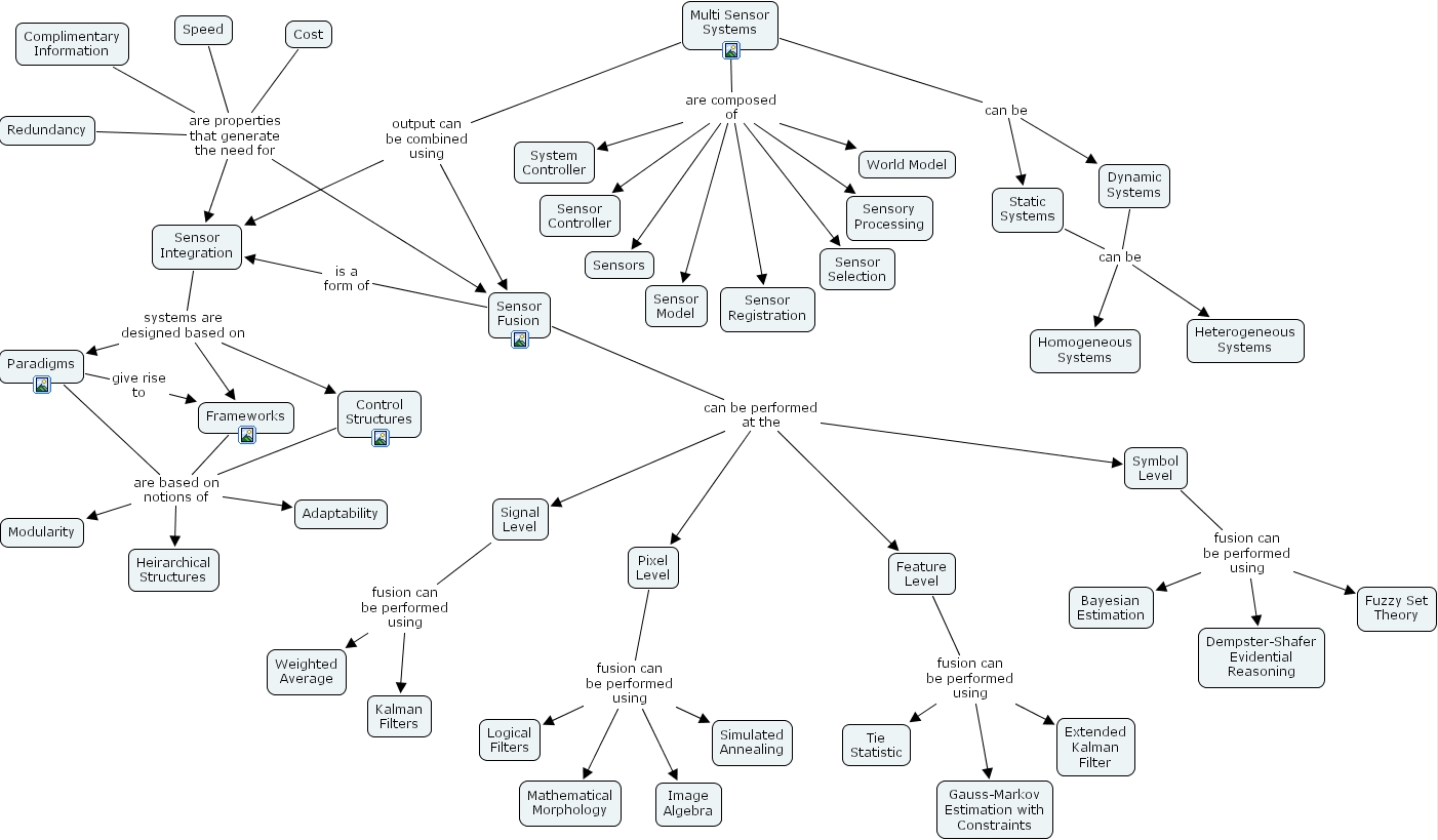
The Concept Map you are trying to access has information related to:
Frameworks are based on notions of Adaptability, Frameworks are based on notions of Heirarchical Structures, Frameworks are based on notions of Modularity, Multi Sensor Systems can be Static Systems, Multi Sensor Systems can be Dynamic Systems, Feature Level fusion can be performed using Gauss-Markov Estimation with Constraints, Feature Level fusion can be performed using Tie Statistic, Feature Level fusion can be performed using Extended Kalman Filter, Redundancy are properties that generate the need for Sensor Fusion, Redundancy are properties that generate the need for Sensor Integration, Pixel Level fusion can be performed using Logical Filters, Pixel Level fusion can be performed using Simulated Annealing, Pixel Level fusion can be performed using Image Algebra, Pixel Level fusion can be performed using Mathematical Morphology, Multi Sensor Systems output can be combined using Sensor Fusion, Multi Sensor Systems output can be combined using Sensor Integration, Static Systems can be Homogeneous Systems, Static Systems can be Heterogeneous Systems, Speed are properties that generate the need for Sensor Fusion, Speed are properties that generate the need for Sensor Integration, Paradigms are based on notions of Adaptability, Paradigms are based on notions of Heirarchical Structures, Paradigms are based on notions of Modularity, Multi Sensor Systems are composed of Sensory Processing, Multi Sensor Systems are composed of Sensor Selection, Multi Sensor Systems are composed of World Model, Multi Sensor Systems are composed of Sensor Controller, Multi Sensor Systems are composed of System Controller, Multi Sensor Systems are composed of Sensor Model, Multi Sensor Systems are composed of Sensors, Multi Sensor Systems are composed of Sensor Registration, Paradigms give rise to Frameworks, Signal Level fusion can be performed using Kalman Filters, Signal Level fusion can be performed using Weighted Average, Sensor Fusion is a form of Sensor Integration, Sensor Integration systems are designed based on Paradigms, Sensor Integration systems are designed based on Frameworks, Sensor Integration systems are designed based on Control Structures, Sensor Fusion can be performed at the Pixel Level, Sensor Fusion can be performed at the Feature Level, Sensor Fusion can be performed at the Symbol Level, Sensor Fusion can be performed at the Signal Level, Cost are properties that generate the need for Sensor Fusion, Cost are properties that generate the need for Sensor Integration, Symbol Level fusion can be performed using Bayesian Estimation, Symbol Level fusion can be performed using Dempster-Shafer Evidential Reasoning, Symbol Level fusion can be performed using Fuzzy Set Theory, Control Structures are based on notions of Adaptability, Control Structures are based on notions of Heirarchical Structures, Control Structures are based on notions of Modularity, Complimentary Information are properties that generate the need for Sensor Fusion, Complimentary Information are properties that generate the need for Sensor Integration, Dynamic Systems can be Homogeneous Systems, Dynamic Systems can be Heterogeneous Systems