Warning:
JavaScript is turned OFF. None of the links on this page will work until it is reactivated.
If you need help turning JavaScript On, click here.
The Concept Map you are trying to access has information related to:
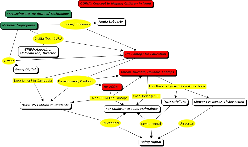
Nicholas Negroponte Author Being Digital, Nicholas Negroponte Author PC-Labtops for Education, By 2006, Over 200 Million Labtops For Children Useage, Maintaince, By 2006, Over 200 Million Labtops Cheap, Durable, Reliable-Labtops, By 2006, Over 200 Million Labtops Gave ,25 Labtops to Students, Nicholas Negroponte Founder/ Chairman Media Laboarty, Nicholas Negroponte Founder/ Chairman PC-Labtops for Education, Nicholas Negroponte Digitial Tech GURU PC-Labtops for Education, Cheap, Durable, Reliable-Labtops Cost Under $ 100 For Children Useage, Maintaince, PC-Labtops for Education Experiement in Cambodia Gave ,25 Labtops to Students, Cheap, Durable, Reliable-Labtops Luix Based- System, Rear-Projections Slower Proscesor, Ticker Schell, Cheap, Durable, Reliable-Labtops Luix Based- System, Rear-Projections "KID Safe" PC, Gave ,25 Labtops to Students Educational For Children Useage, Maintaince, Gave ,25 Labtops to Students Educational Going Digital, WiREd-Magazine, Motorola Inc,-Director Digitial Tech GURU PC-Labtops for Education, PC-Labtops for Education Development, Prodution Gave ,25 Labtops to Students, PC-Labtops for Education Development, Prodution Cheap, Durable, Reliable-Labtops, PC-Labtops for Education Development, Prodution By 2006, , "KID Safe" PC Enviromental ????, "KID Safe" PC Enviromental Going Digital, "KID Safe" PC Enviromental For Children Useage, Maintaince, Slower Proscesor, Ticker Schell Universal ????