Warning:
JavaScript is turned OFF. None of the links on this page will work until it is reactivated.
If you need help turning JavaScript On, click here.
The Concept Map you are trying to access has information related to:
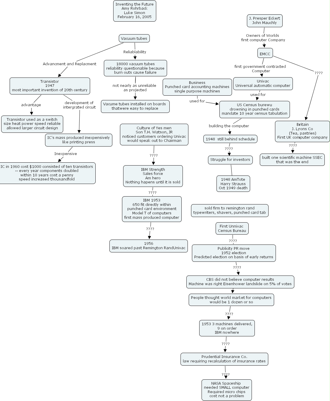
Univac Universal automatic computer used for US Census burewu drowning in punched cards mandate 10 year census tabulation, IBM 1953 650 fit directly within punched card environment Model T of computers first mass produced computer ???? 1956 IBM soared past Remington RandUnivac, Transistor 1947 most important invention of 20th century development of intergrated circuit IC's mass produced inexpensively like printing press, EMCC ???? Britain J. Lyons Co (Tea, pastries) First UK computer company, Transistor 1947 most important invention of 20th century advantage Transistor used as a switch size heat power speed reliable allowed larger circuit design, 1948 still behind schedule ???? ????, First Unnivac Census Bureau ???? Publicity PR move 1952 election Predicted election on basis of early returns, EMCC first government contracted Computer Univac Universal automatic computer, J. Presper Eckert John Mauchly Owners of Worlds first computer Company EMCC, IC's mass produced inexpensively like printing press Inexpensive IC in 1960 cost $1000 consisted of ten transistors -- every year components doubled within 10 years cost a penny speed increased thousandfold, 1953 3 machines delivered, 9 on order IBM nowhere ???? Prudential Insurance Co. law requiring recalculation of insurance rates, Britain J. Lyons Co (Tea, pastries) First UK computer company ???? built one scientific machine SSEC that was the end, People thought world market for computers would be 1 dozen or so ???? 1953 3 machines delivered, 9 on order IBM nowhere, IBM Strength Sales force Am hero Nothing hapens until it is sold ???? IBM 1953 650 fit directly within punched card environment Model T of computers first mass produced computer, Struggle for investors ???? 1948 AmTote Harry Strauss Oct 1949 death, US Census burewu drowning in punched cards mandate 10 year census tabulation building the computer 1948 still behind schedule, Prudential Insurance Co. law requiring recalculation of insurance rates ???? NASA Spaceship needed SMALL computer Required micro chips cost not a problem, 18000 vacuum tubes reliability questionable because burn outs cause failure not nearly as unreliable as projected Vacume tubes installed on boards thatwere easy to replace, Culture of Yes men Son T.H. Watson, JR noticed customers ordering Univac would speak out to Chairman ???? IBM Strength Sales force Am hero Nothing hapens until it is sold, Vacuum tubes Advancment and Replacment Transistor 1947 most important invention of 20th century, Vacuum tubes Reliablability 18000 vacuum tubes reliability questionable because burn outs cause failure, CBS did not believe computer results Machine was right Eisenhower landslide on 5% of votes ???? People thought world market for computers would be 1 dozen or so, 18000 vacuum tubes reliability questionable because burn outs cause failure not nearly as unreliable as projected Vacume tubes installed on boards thatwere easy to replace, Publicity PR move 1952 election Predicted election on basis of early returns ???? CBS did not believe computer results Machine was right Eisenhower landslide on 5% of votes, Business Punched card accounting machines single purpose machines used for US Census burewu drowning in punched cards mandate 10 year census tabulation