Warning:
JavaScript is turned OFF. None of the links on this page will work until it is reactivated.
If you need help turning JavaScript On, click here.
The Concept Map you are trying to access has information related to:
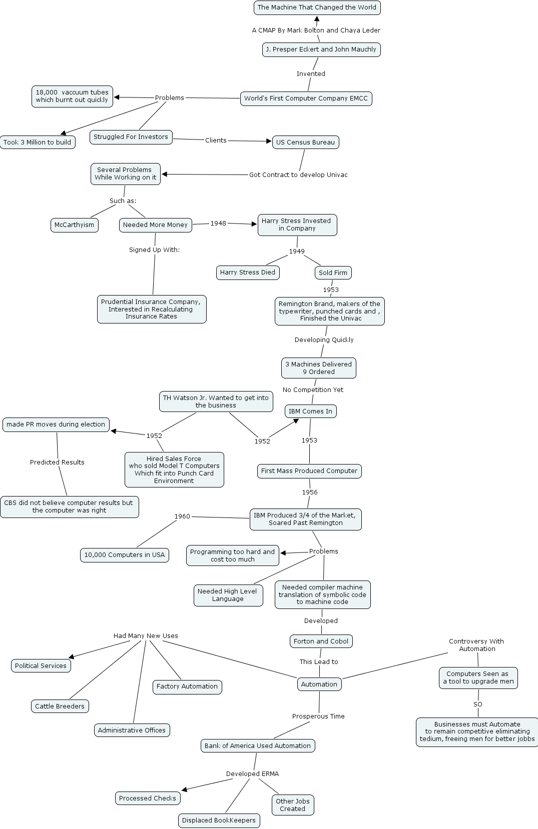
made PR moves during election Predicted Results CBS did not believe computer results but the computer was right, Computers Seen as a tool to upgrade men SO Businesses must Automate to remain competitive eliminating tedium, freeing men for better jobbs, Several Problems While Working on it Such as: Needed More Money, Several Problems While Working on it Such as: McCarthyism, Bank of America Used Automation Developed ERMA Displaced BookKeepers, Bank of America Used Automation Developed ERMA Other Jobs Created, Bank of America Used Automation Developed ERMA Processed Checks, Automation Prosperous Time Bank of America Used Automation, TH Watson Jr. Wanted to get into the business 1952 made PR moves during election, TH Watson Jr. Wanted to get into the business 1952 Hired Sales Force who sold Model T Computers Which fit into Punch Card Environment, Automation Controversy With Automation Computers Seen as a tool to upgrade men, IBM Produced 3/4 of the Market, Soared Past Remington 1960 10,000 Computers in USA, TH Watson Jr. Wanted to get into the business 1952 IBM Comes In, IBM Comes In 1953 First Mass Produced Computer, Automation Had Many New Uses Administrative Offices, Automation Had Many New Uses Cattle Breeders, Automation Had Many New Uses Factory Automation, Automation Had Many New Uses Political Services, US Census Bureau Got Contract to develop Univac Several Problems While Working on it, Needed More Money Signed Up With: Prudential Insurance Company, Interested in Recalculating Insurance Rates, Struggled For Investors Clients US Census Bureau, J. Presper Eckert and John Mauchly A CMAP By Mark Bolton and Chaya Leder The Machine That Changed the World, World's First Computer Company EMCC Problems 18,000 vaccuum tubes which burnt out quickly, World's First Computer Company EMCC Problems Struggled For Investors, World's First Computer Company EMCC Problems Took 3 Million to build, Remington Brand, makers of the typewriter, punched cards and , Finished the Univac Developing Quickly 3 Machines Delivered 9 Ordered, First Mass Produced Computer 1956 IBM Produced 3/4 of the Market, Soared Past Remington, Forton and Cobol This Lead to Automation, Needed More Money 1948 Harry Stress Invested in Company, Needed compiler machine translation of symbolic code to machine code Developed Forton and Cobol, J. Presper Eckert and John Mauchly Invented World's First Computer Company EMCC, IBM Produced 3/4 of the Market, Soared Past Remington Problems Needed High Level Language, IBM Produced 3/4 of the Market, Soared Past Remington Problems Programming too hard and cost too much, IBM Produced 3/4 of the Market, Soared Past Remington Problems Needed compiler machine translation of symbolic code to machine code, Harry Stress Invested in Company 1949 Harry Stress Died, Harry Stress Invested in Company 1949 Sold Firm, Sold Firm 1953 Remington Brand, makers of the typewriter, punched cards and , Finished the Univac, 3 Machines Delivered 9 Ordered No Competition Yet IBM Comes In