Warning:
JavaScript is turned OFF. None of the links on this page will work until it is reactivated.
If you need help turning JavaScript On, click here.
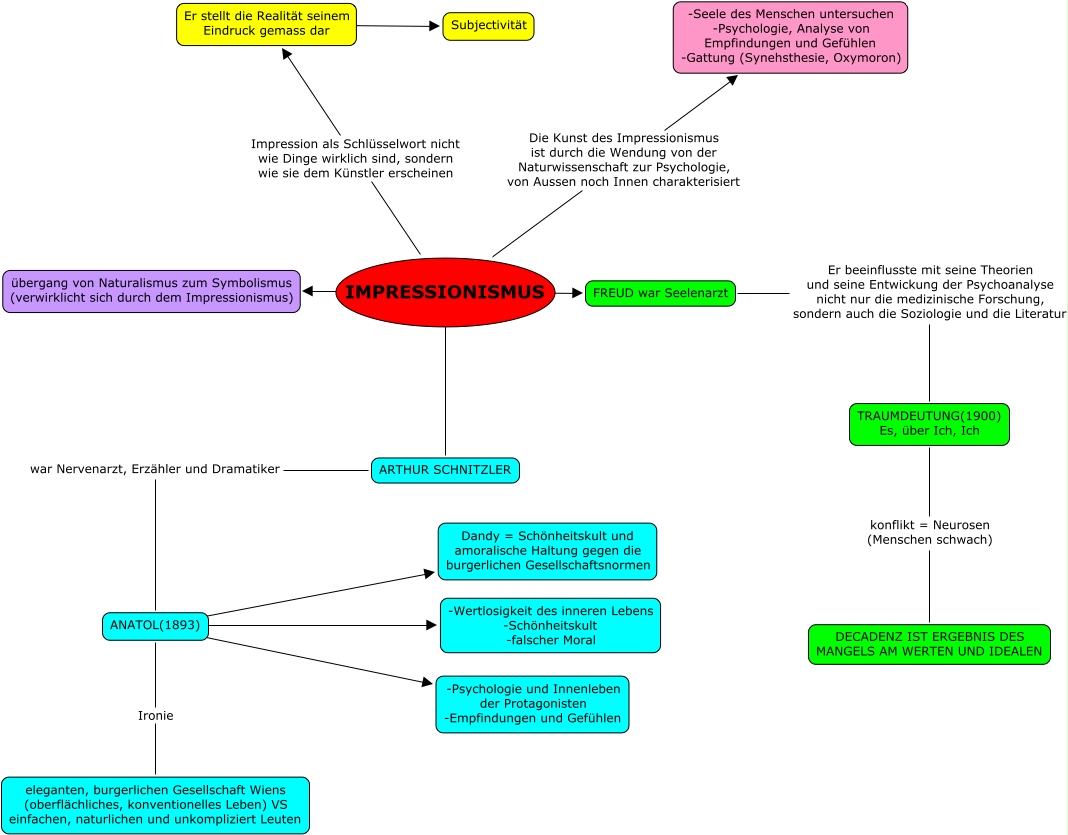
This Concept Map, created with IHMC CmapTools, has information related to: Impressionismus giuli V°b, ANATOL(1893) ???? -Wertlosigkeit des inneren Lebens -Schönheitskult -falscher Moral, TRAUMDEUTUNG(1900) Es, über Ich, Ich konflikt = Neurosen (Menschen schwach) DECADENZ IST ERGEBNIS DES MANGELS AM WERTEN UND IDEALEN, ANATOL(1893) Ironie eleganten, burgerlichen Gesellschaft Wiens (oberflächliches, konventionelles Leben) VS einfachen, naturlichen und unkompliziert Leuten, ANATOL(1893) ???? Dandy = Schönheitskult und amoralische Haltung gegen die burgerlichen Gesellschaftsnormen, IMPRESSIONISMUS ???? FREUD war Seelenarzt, IMPRESSIONISMUS Die Kunst des Impressionismus ist durch die Wendung von der Naturwissenschaft zur Psychologie, von Aussen noch Innen charakterisiert -Seele des Menschen untersuchen -Psychologie, Analyse von Empfindungen und Gefühlen -Gattung (Synehsthesie, Oxymoron), ARTHUR SCHNITZLER war Nervenarzt, Erzähler und Dramatiker ANATOL(1893), ANATOL(1893) ???? -Psychologie und Innenleben der Protagonisten -Empfindungen und Gefühlen, IMPRESSIONISMUS Impression als Schlüsselwort nicht wie Dinge wirklich sind, sondern wie sie dem Künstler erscheinen Er stellt die Realität seinem Eindruck gemass dar, IMPRESSIONISMUS ???? übergang von Naturalismus zum Symbolismus (verwirklicht sich durch dem Impressionismus), IMPRESSIONISMUS ???? ARTHUR SCHNITZLER, FREUD war Seelenarzt Er beeinflusste mit seine Theorien und seine Entwickung der Psychoanalyse nicht nur die medizinische Forschung, sondern auch die Soziologie und die Literatur TRAUMDEUTUNG(1900) Es, über Ich, Ich, Er stellt die Realität seinem Eindruck gemass dar ???? Subjectivität