Warning:
JavaScript is turned OFF. None of the links on this page will work until it is reactivated.
If you need help turning JavaScript On, click here.
The Concept Map you are trying to access has information related to:
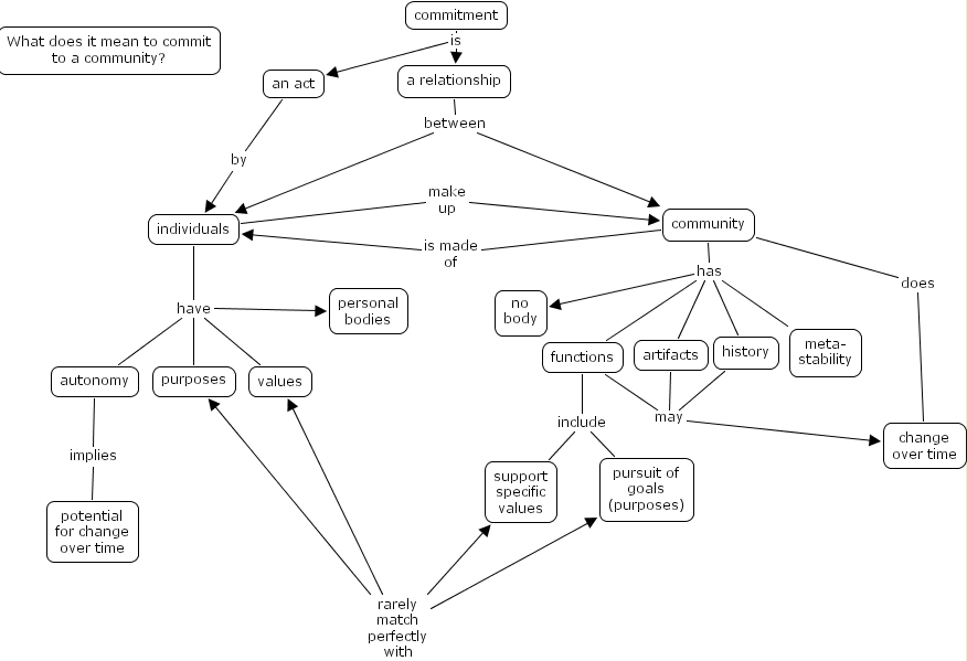
autonomy implies potential for change over time, individuals have personal bodies, individuals have autonomy, individuals have purposes, individuals have values, community does change over time, a relationship between individuals, a relationship between community, artifacts may change over time, functions include support specific values, functions include pursuit of goals (purposes), community has history, community has no body, community has meta- stability, community has functions, community has artifacts, an act by individuals, history may change over time, community is made of individuals, commitment is an act, commitment is a relationship, individuals make up community, functions may change over time