Warning:
JavaScript is turned OFF. None of the links on this page will work until it is reactivated.
If you need help turning JavaScript On, click here.
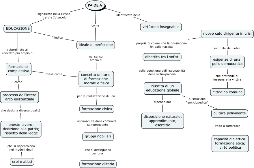
This Concept Map, created with IHMC CmapTools, has information related to: CIARONI VIRGINIA, PAIDEIA come ideale di perfezione, EDUCAZIONE subordinato al concetto più ampio di formazione complessiva, formazione complessiva come processo dell'intero arco esistenziale, virtù:non insegnabile propria di coloro che la possiedono fin dalla nascita dibattito tra i sofisti, virtù:non insegnabile propria di coloro che la possiedono fin dalla nascita nuovo ceto dirigente in crisi, riuscita di un educazione globale dipende da: disposizione naturale; apprendimento; esercizio, ideale di perfezione nel senso ampio di concetto unitario di formazione morale e fisica, PAIDEIA significato nella Grecia tra V e IV secolo EDUCAZIONE, EDUCAZIONE indica ideale di perfezione, dibattito tra i sofisti sulla questione dell' isegnabilità della virtù=paideia riuscita di un educazione globale, gruppi nobiliari che si distinguono per una formazione elitaria, concetto unitario di formazione morale e fisica per la realizzazione di una formazione civica, onesto lavoro; dedizione alla patria; rispetto della legge che si rispecchiano nei modelli degli eroi e atleti, cultura polivalente volta a rafforzare capacità dialettica; formazione etica; virtù politica, riuscita di un educazione globale o istruzione "enciclopedica" cultura polivalente, nuovo ceto dirigente in crisi costituito dai nobili esigenze di una polis democratica, formazione civica riconosciuta dalla comunità comprendente gruppi nobiliari, esigenze di una polis democratica che pretende di insegnare la virtù a cittadino comune, processo dell'intero arco esistenziale che designa diverse qualità onesto lavoro; dedizione alla patria; rispetto della legge, formazione complessiva intesa come concetto unitario di formazione morale e fisica