Warning:
JavaScript is turned OFF. None of the links on this page will work until it is reactivated.
If you need help turning JavaScript On, click here.
The Concept Map you are trying to access has information related to:
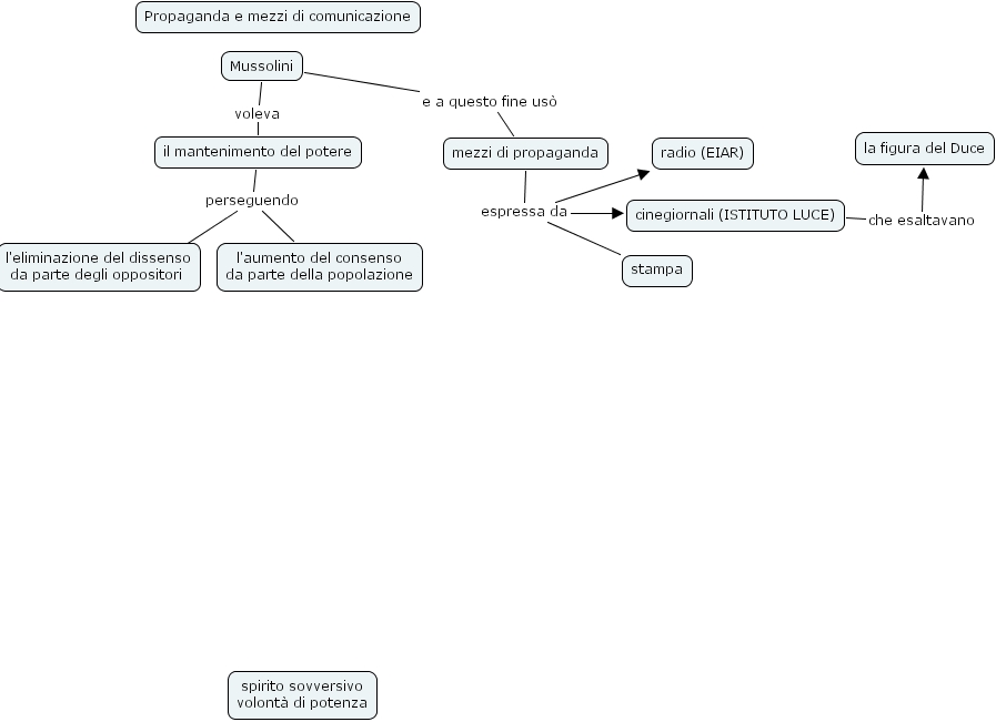
propaganda, il mantenimento del potere, spirito sovversivo volont� di potenza, la figura del duce, radio (eiar), propaganda e mezzi di comunicazione, ????, mezzi di propaganda, cinegiornali (istituto luce), l'eliminazione del dissenso da parte degli oppositori , stampa, l'aumento del consenso da parte della popolazione, mussolini