Warning:
JavaScript is turned OFF. None of the links on this page will work until it is reactivated.
If you need help turning JavaScript On, click here.
The Concept Map you are trying to access has information related to:
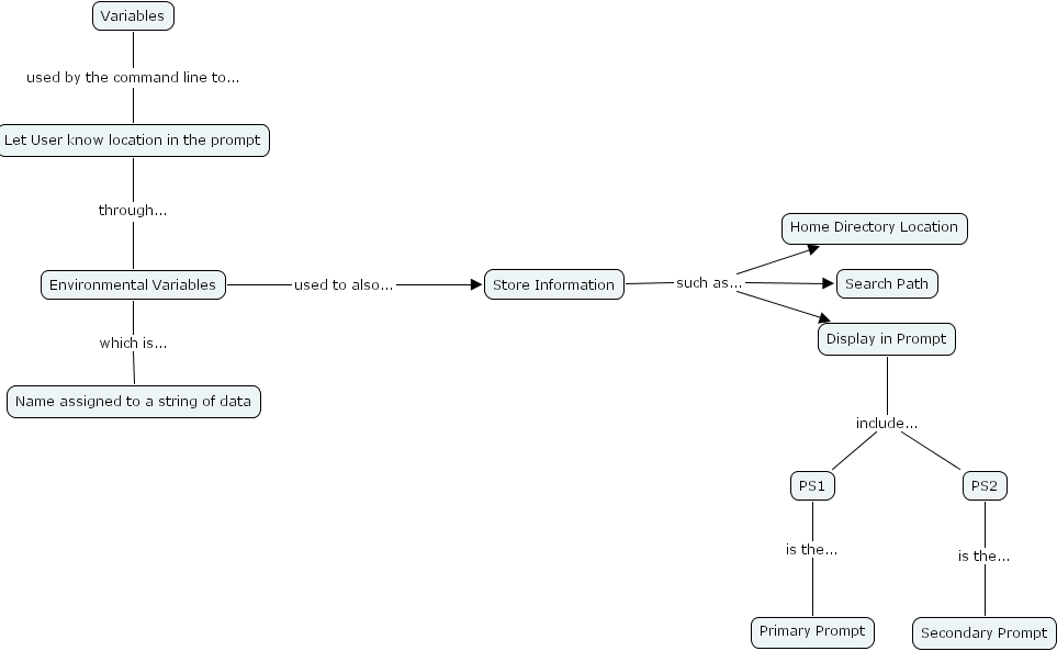
Store Information such as... Search Path, Store Information such as... Home Directory Location, Store Information such as... Display in Prompt, Variables used by the command line to... Let User know location in the prompt, PS1 is the... Primary Prompt, PS2 is the... Secondary Prompt, Environmental Variables used to also... Store Information, Let User know location in the prompt through... Environmental Variables, Display in Prompt include... PS1, Display in Prompt include... PS2, Environmental Variables which is... Name assigned to a string of data