Warning:
JavaScript is turned OFF. None of the links on this page will work until it is reactivated.
If you need help turning JavaScript On, click here.
The Concept Map you are trying to access has information related to:
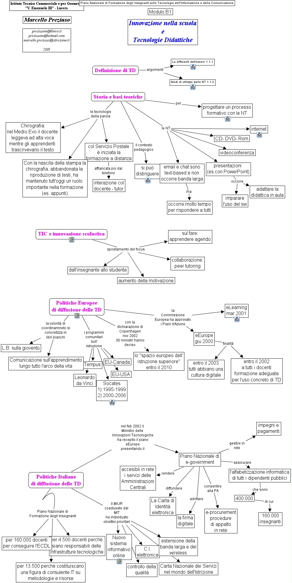
Politiche Italiane di diffusione delle TD nel feb 2002 il Ministro delle Innovazioni Tecnologiche ha recepito il piano eEurope presentando il Piano Nazionale di e-government, Piano Nazionale di e-government adottare la firma digitale, Definizione di TD argomenti Le differenti definizioni 1.1.1, Definizione di TD argomenti Modi di utilizzo delle NT 1.1.2, Politiche Europee di diffusione delle TD la volont� di coordinamneto si concretizza in libri bianchi L.B. sulla giovent�, Politiche Europee di diffusione delle TD la volont� di coordinamneto si concretizza in libri bianchi Comunicazione sull'apprendimento lungo tutto l'arco della vita, Piano Nazionale di e-government assicurare l'alfabetizzazione informatica di tutti i dipendenti pubblici, col Servizio Postale � iniziata la formazione a distanza affiancata poi dal telefono interazione col docente - tutor, Politiche Italiane di diffusione delle TD Il MIUR coadiuvato dal MIT ha individuato obiettivi prioritari Carta Nazionale dei Servizi nel mondo dell'Istrizione, Politiche Italiane di diffusione delle TD Il MIUR coadiuvato dal MIT ha individuato obiettivi prioritari Nuovo sistema informativo online, Politiche Italiane di diffusione delle TD Il MIUR coadiuvato dal MIT ha individuato obiettivi prioritari C.I. elettronica, Politiche Italiane di diffusione delle TD Il MIUR coadiuvato dal MIT ha individuato obiettivi prioritari estensione della banda larga e del wireless, Politiche Italiane di diffusione delle TD Il MIUR coadiuvato dal MIT ha individuato obiettivi prioritari controllo della qualit�, Piano Nazionale di e-government consentire alla PA e-procurement procedure di appalto in rete, Storia e basi teoriche il contesto pedagogico si pu� distinguere, Storia e basi teoriche le tecnologie della parola col Servizio Postale � iniziata la formazione a distanza, Storia e basi teoriche le tecnologie della parola Chirografia: nel Medio Evo il docente leggeva ad alta voce mentre gli apprendenti trascrivevano il testo, Storia e basi teoriche le tecnologie della parola Con la nascita della stampa la chirografia, abbandonata la riproduzione di testi, ha mantenuto tutt'oggi un ruolo importante nella formazione (es. appunti), Politiche Europee di diffusione delle TD con la dichiarazione di Copenhagen nov 2002 30 ministri hanno deciso lo "spazio europeo dell' istruzione superiore" entro il 2010, Piano Nazionale di e-government gestire in rete impegni e pagamenti, Storia e basi teoriche per progettare un processo formativo con le NT, Piano Nazionale di e-government diffondere La Carta di Identit� elettronica, TIC e innovazione scolastica spostamento del focus aumento della motivazione, TIC e innovazione scolastica spostamento del focus dall'insegnante allo studente, TIC e innovazione scolastica spostamento del focus sul fare: apprendere agendo, TIC e innovazione scolastica spostamento del focus collaborazione: peer tutoring, Politiche Italiane di diffusione delle TD Piano Nazionale di Formazione degli Insegnanti per 13.500 perch� costituiscano una figura di consulente IT su metodologie e risorse, Politiche Italiane di diffusione delle TD Piano Nazionale di Formazione degli Insegnanti per 160.000 docenti per conseguire l'ECDL, Politiche Italiane di diffusione delle TD Piano Nazionale di Formazione degli Insegnanti per 4.500 docenti perch� siano responsabili delle infrastrutture tecnologiche, Storia e basi teoriche le NT internet, Storia e basi teoriche le NT CD- DVD- Rom, Storia e basi teoriche le NT presentazioni (es.con PowerPoint), Storia e basi teoriche le NT videoconferenza, Storia e basi teoriche le NT email e chat sono text-based e non occorre banda larga, email e chat sono text-based e non occorre banda larga ma occorre molto tempo per rispondere a tutti, l'alfabetizzazione informatica di tutti i dipendenti pubblici che sono 400.000, 400.000 di cui 160.000 insegnanti, eEurope giu 2000 finalit� entro il 2002 a tutti i docenti formazione adeguata per l'uso concreto di TD, eEurope giu 2000 finalit� entro il 2003 tutti abbiano una cultura digitale, Piano Nazionale di e-government rendere accesibli in rete i servizi delle Amministrazioni Centrali, presentazioni (es.con PowerPoint) occorre imparare l'uso del sw, presentazioni (es.con PowerPoint) occorre adattare la didattica in aula, Politiche Europee di diffusione delle TD i programmi comunitari sull' istruzione Tempus, Politiche Europee di diffusione delle TD i programmi comunitari sull' istruzione EU-Canada, Politiche Europee di diffusione delle TD i programmi comunitari sull' istruzione EU-USA, Politiche Europee di diffusione delle TD i programmi comunitari sull' istruzione Leonardo da Vinci, Politiche Europee di diffusione delle TD i programmi comunitari sull' istruzione Socates 1) 1995-1999 2) 2000-2006, Politiche Europee di diffusione delle TD la Commissione Europea ha approvato i Piani d'Azione eEurope giu 2000, Politiche Europee di diffusione delle TD la Commissione Europea ha approvato i Piani d'Azione eLearning mar 2001