Warning:
JavaScript is turned OFF. None of the links on this page will work until it is reactivated.
If you need help turning JavaScript On, click here.
The Concept Map you are trying to access has information related to:
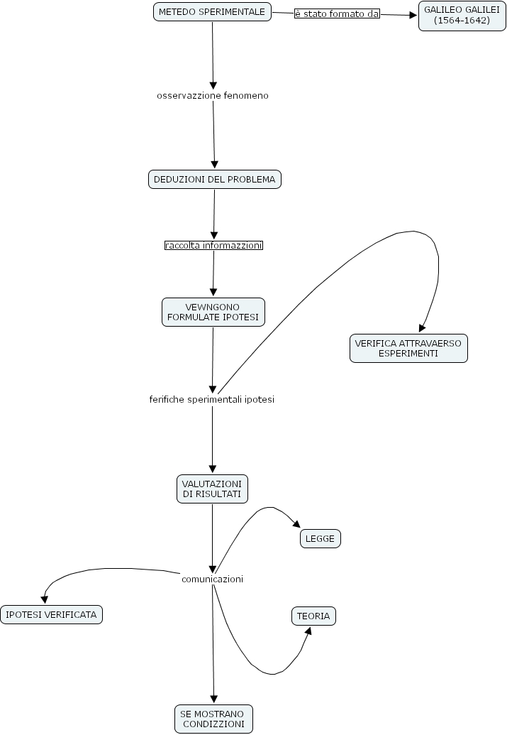
DEDUZIONI DEL PROBLEMA raccolta informazzioni VEWNGONO FORMULATE IPOTESI, METEDO SPERIMENTALE osservazzione fenomeno DEDUZIONI DEL PROBLEMA, METEDO SPERIMENTALE � stato formato da GALILEO GALILEI (1564-1642), VALUTAZIONI DI RISULTATI comunicazioni TEORIA, VALUTAZIONI DI RISULTATI comunicazioni LEGGE, VALUTAZIONI DI RISULTATI comunicazioni IPOTESI VERIFICATA, VALUTAZIONI DI RISULTATI comunicazioni SE MOSTRANO CONDIZZIONI, VEWNGONO FORMULATE IPOTESI ferifiche sperimentali ipotesi VERIFICA ATTRAVAERSO ESPERIMENTI, VEWNGONO FORMULATE IPOTESI ferifiche sperimentali ipotesi VALUTAZIONI DI RISULTATI