Warning:
JavaScript is turned OFF. None of the links on this page will work until it is reactivated.
If you need help turning JavaScript On, click here.
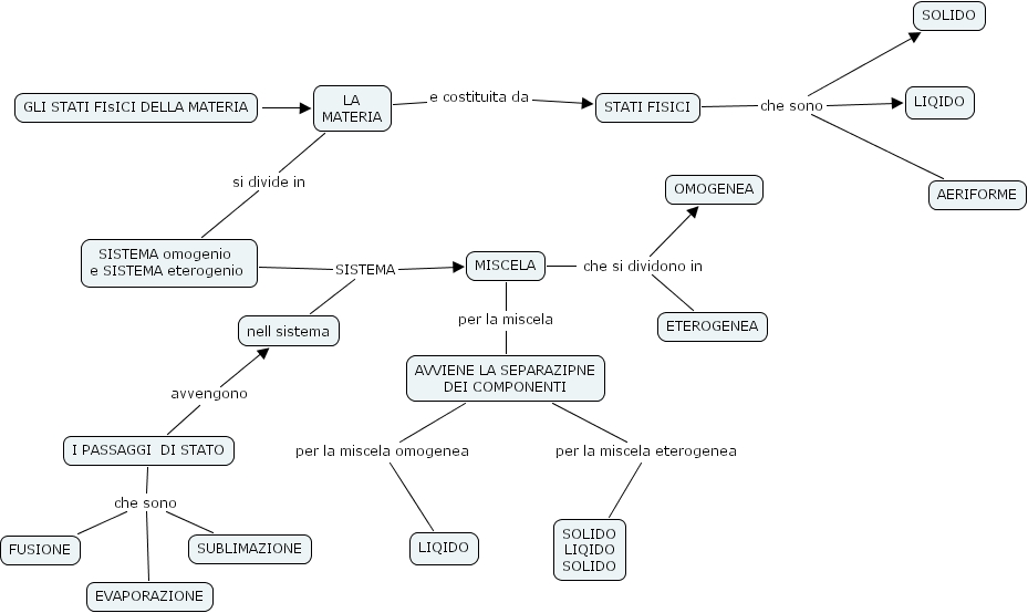
The Concept Map you are trying to access has information related to:
MISCELA che si dividono in ETEROGENEA, MISCELA che si dividono in OMOGENEA, AVVIENE LA SEPARAZIPNE DEI COMPONENTI per la miscela eterogenea SOLIDO LIQIDO SOLIDO, LA MATERIA si divide in SISTEMA omogenio e SISTEMA eterogenio , I PASSAGGI DI STATO avvengono nell sistema, STATI FISICI che sono LIQIDO, STATI FISICI che sono AERIFORME, STATI FISICI che sono SOLIDO, LA MATERIA e costituita da STATI FISICI, I PASSAGGI DI STATO che sono SUBLIMAZIONE, I PASSAGGI DI STATO che sono EVAPORAZIONE, I PASSAGGI DI STATO che sono FUSIONE, SISTEMA omogenio e SISTEMA eterogenio SISTEMA MISCELA, SISTEMA omogenio e SISTEMA eterogenio SISTEMA nell sistema, AVVIENE LA SEPARAZIPNE DEI COMPONENTI per la miscela omogenea LIQIDO, MISCELA per la miscela AVVIENE LA SEPARAZIPNE DEI COMPONENTI, GLI STATI FIsICI DELLA MATERIA ???? LA MATERIA