Warning:
JavaScript is turned OFF. None of the links on this page will work until it is reactivated.
If you need help turning JavaScript On, click here.
The Concept Map you are trying to access has information related to:
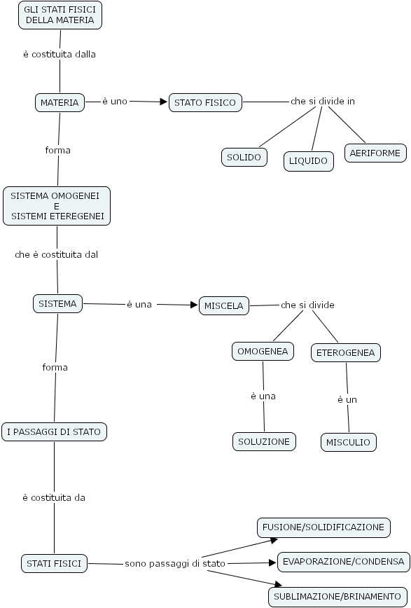
MATERIA � uno STATO FISICO, SISTEMA OMOGENEI E SISTEMI ETEREGENEI che � costituita dal SISTEMA, STATI FISICI sono passaggi di stato SUBLIMAZIONE/BRINAMENTO, STATI FISICI sono passaggi di stato FUSIONE/SOLIDIFICAZIONE, STATI FISICI sono passaggi di stato EVAPORAZIONE/CONDENSA, OMOGENEA � una SOLUZIONE, ETEROGENEA � un MISCULIO, SISTEMA � una MISCELA, MISCELA che si divide ETEROGENEA, MISCELA che si divide OMOGENEA, GLI STATI FISICI DELLA MATERIA � costituita dalla MATERIA, I PASSAGGI DI STATO � costituita da STATI FISICI, SISTEMA forma I PASSAGGI DI STATO, MATERIA forma SISTEMA OMOGENEI E SISTEMI ETEREGENEI, STATO FISICO che si divide in LIQUIDO, STATO FISICO che si divide in AERIFORME, STATO FISICO che si divide in SOLIDO