Warning:
JavaScript is turned OFF. None of the links on this page will work until it is reactivated.
If you need help turning JavaScript On, click here.
The Concept Map you are trying to access has information related to:
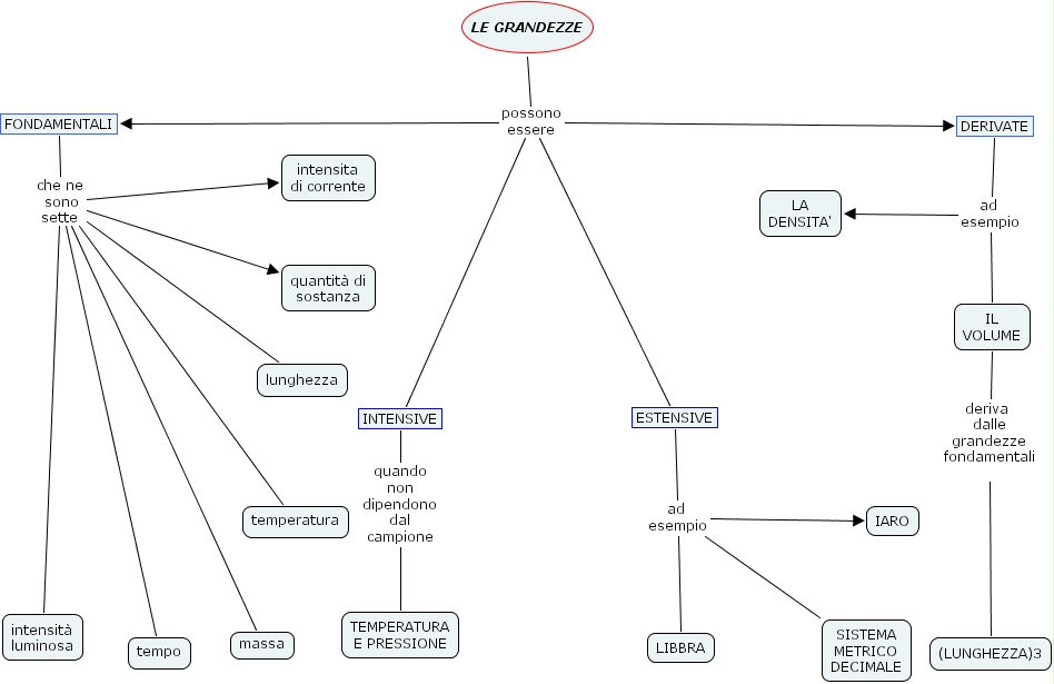
IL VOLUME deriva dalle grandezze fondamentali (LUNGHEZZA)3, LE GRANDEZZE possono essere FONDAMENTALI, LE GRANDEZZE possono essere INTENSIVE, LE GRANDEZZE possono essere DERIVATE, LE GRANDEZZE possono essere ESTENSIVE, INTENSIVE quando non dipendono dal campione TEMPERATURA E PRESSIONE, FONDAMENTALI che ne sono sette lunghezza, FONDAMENTALI che ne sono sette temperatura, FONDAMENTALI che ne sono sette intensita di corrente, FONDAMENTALI che ne sono sette intensit� luminosa, FONDAMENTALI che ne sono sette quantit� di sostanza, FONDAMENTALI che ne sono sette massa, FONDAMENTALI che ne sono sette tempo, ESTENSIVE ad esempio IARO, ESTENSIVE ad esempio LIBBRA, ESTENSIVE ad esempio SISTEMA METRICO DECIMALE, DERIVATE ad esempio IL VOLUME, DERIVATE ad esempio LA DENSITA'