Warning:
JavaScript is turned OFF. None of the links on this page will work until it is reactivated.
If you need help turning JavaScript On, click here.
The Concept Map you are trying to access has information related to:
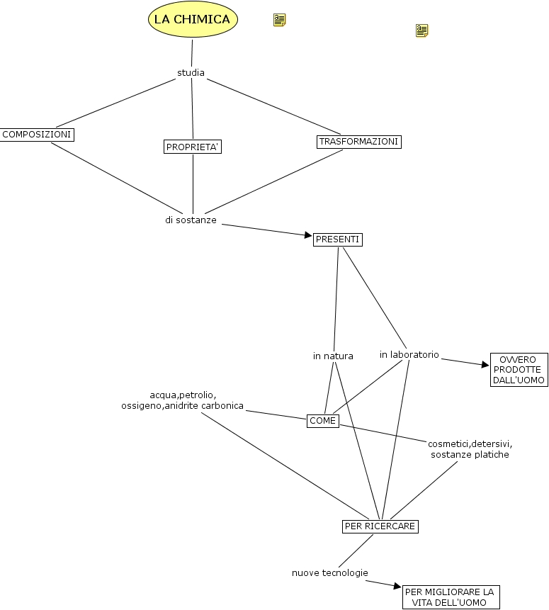
COMPOSIZIONI di sostanze PRESENTI, PRESENTI in natura ????, PRESENTI in natura COME, COME cosmetici,detersivi, sostanze platiche ????, PRESENTI in laboratorio OVVERO PRODOTTE DALL'UOMO, PRESENTI in laboratorio COME, PRESENTI in laboratorio PER RICERCARE, PROPRIETA' di sostanze PRESENTI, PER RICERCARE nuove tecnologie PER MIGLIORARE LA VITA DELL'UOMO , LA CHIMICA studia COMPOSIZIONI, LA CHIMICA studia TRASFORMAZIONI, LA CHIMICA studia PROPRIETA', TRASFORMAZIONI di sostanze PRESENTI, COME acqua,petrolio, ossigeno,anidrite carbonica PER RICERCARE