Warning:
JavaScript is turned OFF. None of the links on this page will work until it is reactivated.
If you need help turning JavaScript On, click here.
The Concept Map you are trying to access has information related to:
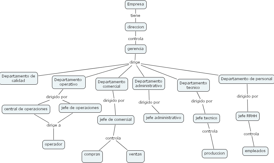
Departamento administrativo dirigido por jefe administrativo, Departamento tecnico dirigido por jefe tecnico, jefe RRHH controla empleados, central de operaciones dirige a operador, Departamento de personal dirigido por jefe RRHH, jefe tecnico controla produccion, Departamento de personal dirige Departamento tecnico, Departamento de personal dirige Departamento administrativo, Departamento de personal dirige Departamento comercial, direccion controla gerencia, Departamento comercial dirigido por jefe de comercial, Departamento de calidad dirige Departamento tecnico, Departamento de calidad dirige Departamento administrativo, Departamento de calidad dirige Departamento comercial, gerencia dirige Departamento tecnico, gerencia dirige Departamento administrativo, gerencia dirige Departamento comercial, jefe de comercial controla ventas , jefe de comercial controla compras , jefe de operaciones dirige a operador, Departamento operativo dirige Departamento tecnico, Departamento operativo dirige Departamento administrativo, Departamento operativo dirige Departamento comercial, Empresa tiene direccion, Departamento operativo dirigido por jefe de operaciones, Departamento operativo dirigido por central de operaciones