Warning:
JavaScript is turned OFF. None of the links on this page will work until it is reactivated.
If you need help turning JavaScript On, click here.
The Concept Map you are trying to access has information related to:
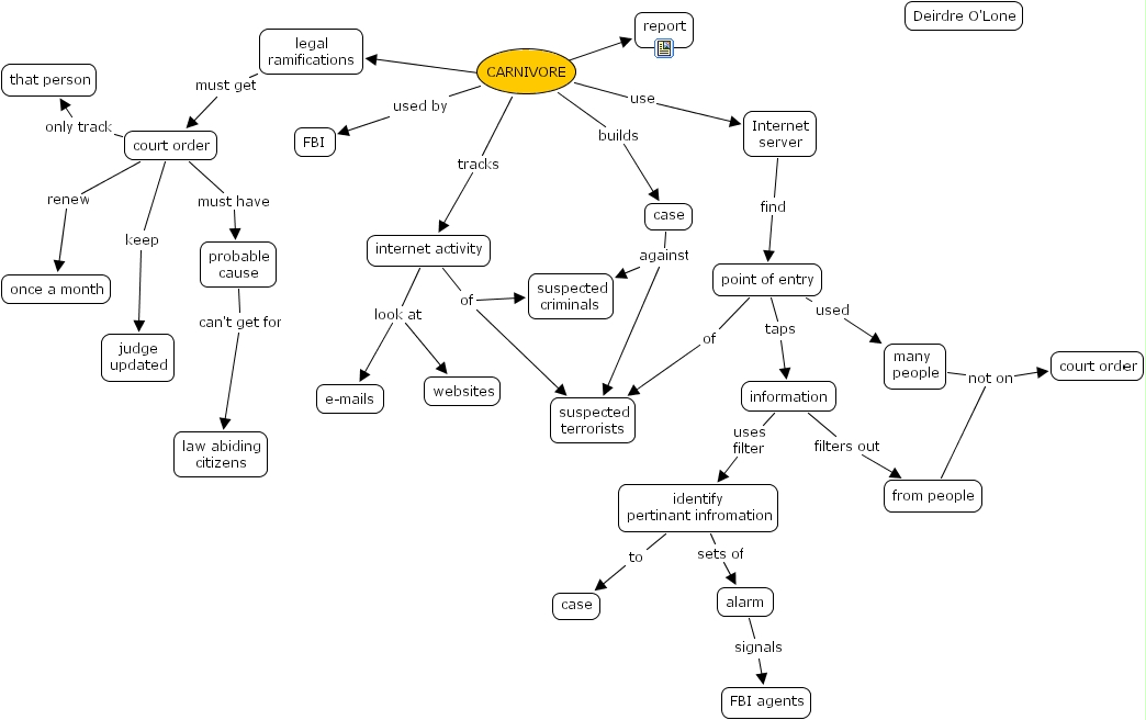
carnivore, information, legal ramifications, suspected terrorists, internet server, alarm, point of entry, e-mails, from people, judge updated, that person, websites, suspected criminals, court order, case, fbi agents, law abiding citizens, identify pertinant infromation, internet activity, report, carnivore, case, many people, once a month, court order, probable cause, fbi, deirdre o'lone