Warning:
JavaScript is turned OFF. None of the links on this page will work until it is reactivated.
If you need help turning JavaScript On, click here.
The Concept Map you are trying to access has information related to:
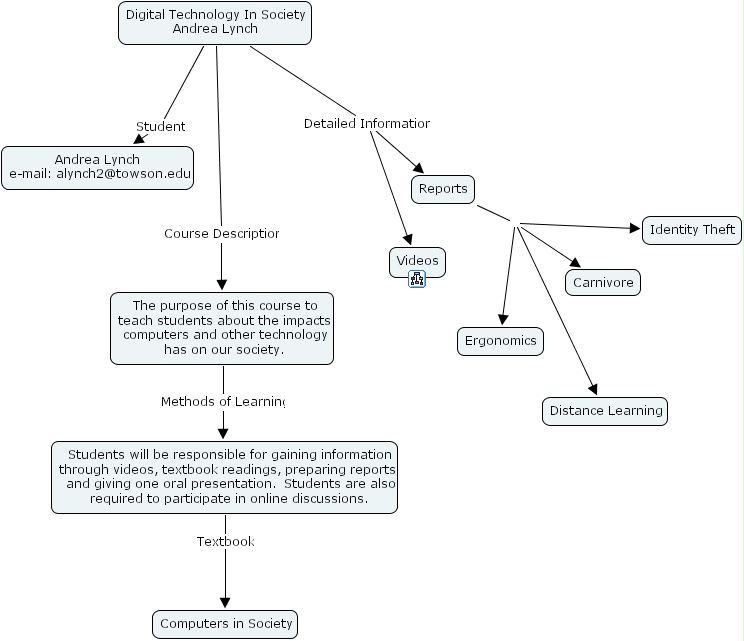
coursesummary, reports, andrea lynch e-mail alynch2@towson.edu, carnivore, digital technology in society andrea lynch, identity theft, distance learning, ergonomics, computers in society, videos, students will be responsible for gaining information through videos, textbook readings, preparing reports, and giving one oral presentation. students are also required to participate in online discussions., the purpose of this course to teach students about the impacts computers and other technology has on our society.