Warning:
JavaScript is turned OFF. None of the links on this page will work until it is reactivated.
If you need help turning JavaScript On, click here.
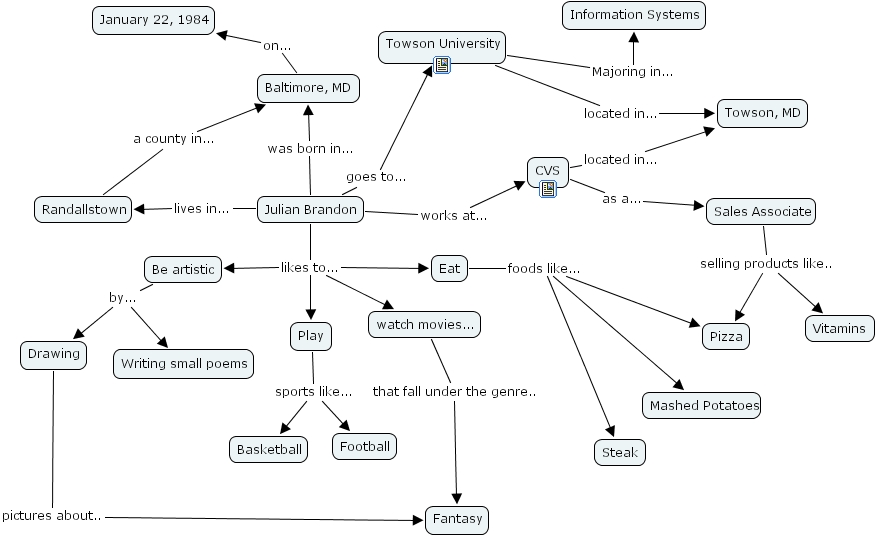
The Concept Map you are trying to access has information related to:
jbrandcmap, watch movies..., baltimore, md, writing small poems, be artistic, mashed potatoes, football, january 22, 1984, information systems, sales associate, towson, md, eat, pizza, play, towson university, vitamins, basketball, julian brandon, drawing, cvs, fantasy, steak, randallstown