Warning:
JavaScript is turned OFF. None of the links on this page will work until it is reactivated.
If you need help turning JavaScript On, click here.
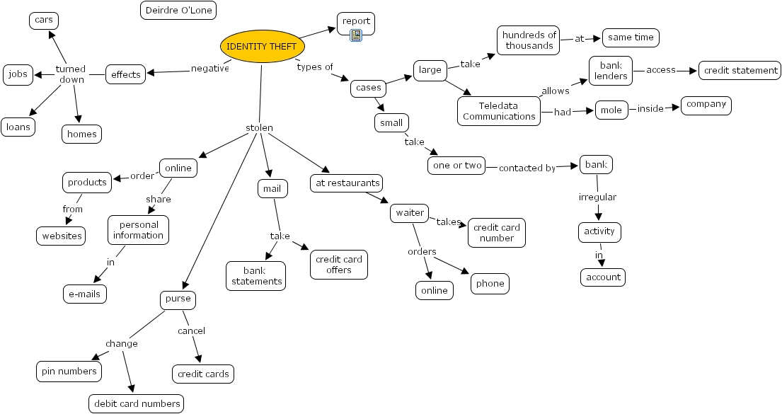
The Concept Map you are trying to access has information related to:
identity theft, debit card numbers, deirdre o'lone, at restaurants, personal information, bank statements, e-mails, credit cards, online, online, effects, mole, account, homes, cars, bank lenders, pin numbers, company, teledata communications, phone, one or two, large, bank, cases, mail, report, credit statement, waiter, hundreds of thousands, credit card offers, websites, identity theft, activity, small, credit card number, jobs, products, purse, same time, loans