Warning:
JavaScript is turned OFF. None of the links on this page will work until it is reactivated.
If you need help turning JavaScript On, click here.
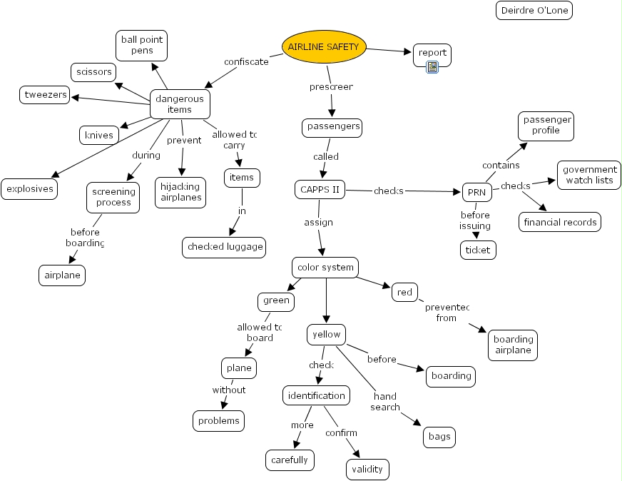
The Concept Map you are trying to access has information related to:
airline safety, boarding airplane, dangerous items, airplane, green, capps ii, yellow, knives, financial records, scissors, checked luggage, ball point pens, carefully, passenger profile, deirdre o'lone, report, color system, government watch lists, boarding, plane, prn, bags, explosives, hijacking airplanes, screening process, items, identification, validity, passengers, tweezers, red, problems, ticket, airline safety