Warning:
JavaScript is turned OFF. None of the links on this page will work until it is reactivated.
If you need help turning JavaScript On, click here.
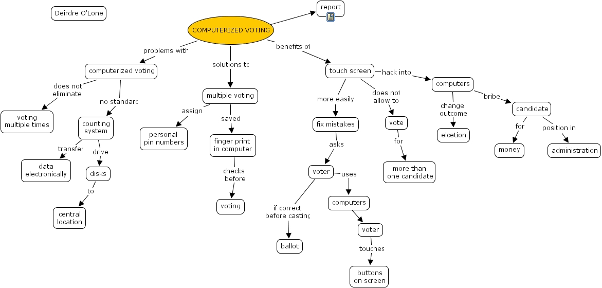
The Concept Map you are trying to access has information related to:
computerized voting, administration, money, finger print in computer, buttons on screen, counting system, touch screen, personal pin numbers, computers, computerized voting, elcetion, computers, central location, candidate, voter, disks, report, deirdre o'lone, voter, data electronically, computerized voting, more than one candidate, ballot, vote, voting, multiple voting, fix mistakes, voting multiple times