Warning:
JavaScript is turned OFF. None of the links on this page will work until it is reactivated.
If you need help turning JavaScript On, click here.
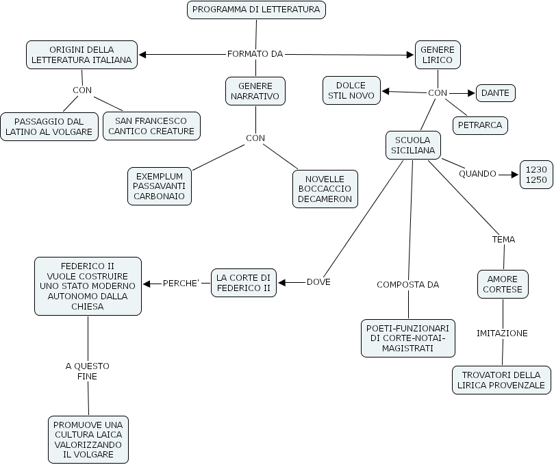
The Concept Map you are trying to access has information related to:
progr lett ile, novelle boccaccio decameron, passaggio dal latino al volgare, promuove una cultura laica valorizzando il volgare, san francesco cantico creature, scuola siciliana, exemplum passavanti carbonaio, genere lirico, federico ii vuole costruire uno stato moderno autonomo dalla chiesa, dante, petrarca, amore cortese, trovatori della lirica provenzale, dolce stil novo, poeti-funzionari di corte-notai- magistrati, la corte di federico ii, origini della letteratura italiana, genere narrativo, programma di letteratura, 1230 1250