Warning:
JavaScript is turned OFF. None of the links on this page will work until it is reactivated.
If you need help turning JavaScript On, click here.
The Concept Map you are trying to access has information related to:
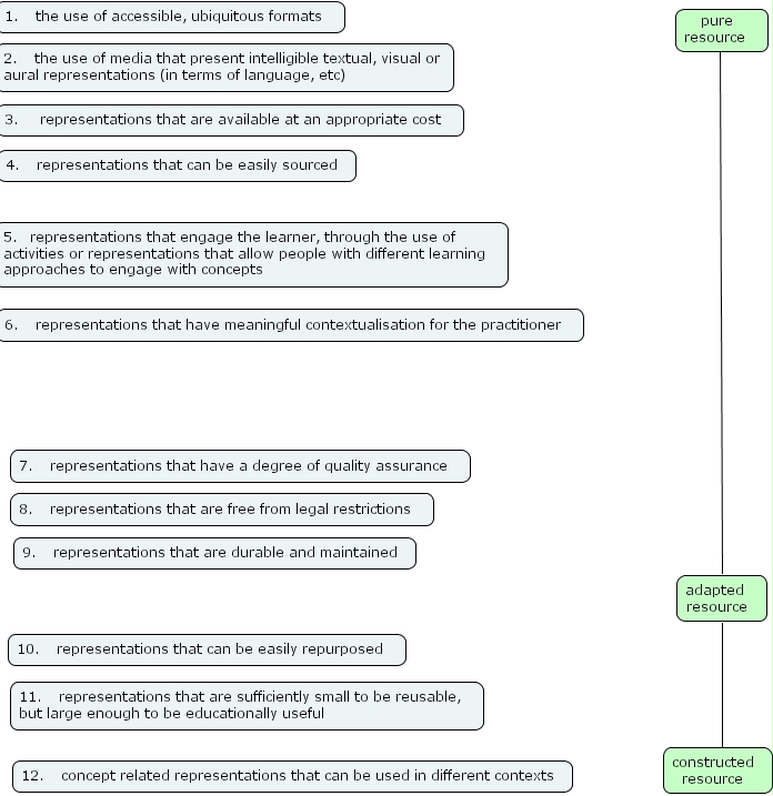
toolkit, 4. representations that can be easily sourced , 2. the use of media that present intelligible textual, visual or aural representations (in terms of language, etc), 11. representations that are sufficiently small to be reusable, but large enough to be educationally useful, pure resource , 7. representations that have a degree of quality assurance , 9. representations that are durable and maintained , 5. representations that engage the learner, through the use of activities or representations that allow people with different learning approaches to engage with concepts, 10. representations that can be easily repurposed , 8. representations that are free from legal restrictions , adapted resource , 6. representations that have meaningful contextualisation for the practitioner , 1. the use of accessible, ubiquitous formats , 12. concept related representations that can be used in different contexts , 3. representations that are available at an appropriate cost , constructed resource