Warning:
JavaScript is turned OFF. None of the links on this page will work until it is reactivated.
If you need help turning JavaScript On, click here.
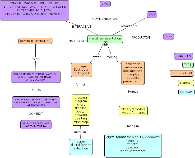
The Concept Map you are trying to access has information related to:
image map, medium, animation performance documentory role play puppets presentation, jpg graphic file displayed on a web page of an image of a diagram , ????, drawing diagram chart timeline poster drawing painting mind map, static illustration, type, image illustration photograph, ????, show relationship between learning styles and learning approaches, self-directed web based tutorial, format, filmed recorded live performance, examples, visual representation, description, concept map available within interactive software tool developed by teacher to allow students to explore the theme of , digital format for web, tv, video dvd cinema theatre classroom video conference , paper digital format exhibition , ????