Warning:
JavaScript is turned OFF. None of the links on this page will work until it is reactivated.
If you need help turning JavaScript On, click here.
The Concept Map you are trying to access has information related to:
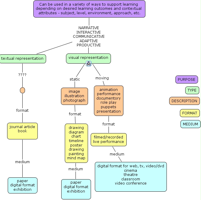
visual representation, medium, filmed recorded live performance, description, can be used in a variety of ways to support learning depending on desired learning outcomes and contextual attributes - subject, level, environment, approach, etc., journal article book , paper digital format exhibition, type, paper digital format exhibition , format, visual representation, textual representation, image illustration photograph, purpose, animation performance documentory role play puppets presentation, drawing diagram chart timeline poster drawing painting mind map, , digital format for web, tv, video dvd cinema theatre classroom video conference